与你有关

【天气】30日白天全省多云,白城、松原北部、长春大部、辽源、吉林、通化、白山、延边、长白山保护开发区有阵雨或雷阵雨,30日夜间到31日白天全省多云有时阴,通化、白山、延边南部、长白山保护开发区有中到大雨、部分地方有暴雨,并伴有短时强降水、雷暴大风等强对流天气,辽源、吉林东部和南部、延边北部有小到中雨。
【领券】长春新民大街“新民市集”又有新动作!8月30日至31日(每日16:00-22:30),消费者先在银联云闪付APP完成实名注册(已注册用户直接参与),到市集后,扫现场大型展示板、易拉宝或摊位上的二维码就能领券。券面额分两种:满50元减10元、满100元减20元。在“新民市集”内使用,仅限活动每日16:00-22:30;若去沿街商户消费,全天都能用。
【房补】8月29日,长春市住房保障和房屋管理局发布2025年长春秋季商品房促销月购房补贴申领细则。自2025年9月1日起至9月30日止,对采取一次性付款方式购买新建商品住房(不含未登记确权项目、工抵房,不含双阳区、九台区及外县、市)的个人,一次性发放1.5万元/套购房消费券。
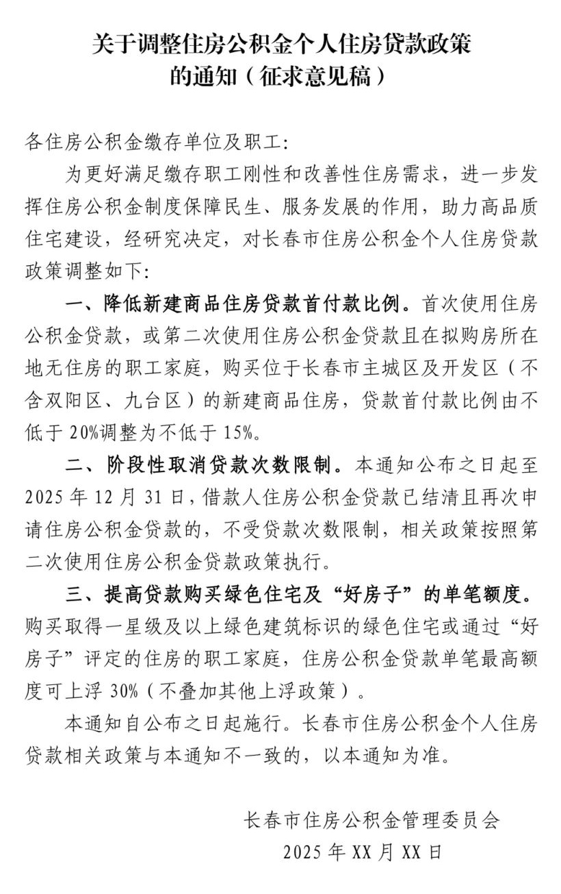
【调整】8月28日,长春市住房公积金管理中心网站发布《长春市住房公积金个人住房贷款政策调整公开征求意见公告》。公众可通过电子邮件(ccdkjb@163.com)或书面信函方式(长春市南关区芳草街1177号 长春市住房公积金管理中心)提出意见,意见反馈截止时间为2025年9月18日。

【启航】9月21日,长春—海口—新加坡航线将开启首航,该航班每周一、三、五、日执飞,届时新加坡游客可以直达长春,长春游客也可以更加便捷到达新加坡。
【表演】延吉市计划于2025年9月3日举办“锦绣山河·活力延边”大型音乐焰火秀。表演时间:2025年9月3日19:30时-19:50时,焰火表演20分钟。表演地点:布尔哈通河南岸天池大桥西侧至龙进街东侧,阿里郎广场对面。
省内
★8月29日,经党中央、国务院批准,国务院印发通知公布第四批34处国家级抗战纪念设施、遗址名录。其中,吉林省的红石砬子抗日根据地遗址、石人血泪山死难矿工纪念地和长白山老黑河遗址入选第四批国家级抗战纪念设施、遗址名录。
★从长春航空展官方账号“长春航空展”上了解到,9月19日至23日,空军将在长春举办的航空开放活动上首次静态展示歼-20。
★29日上午,“铭记历史·砥砺前行”全省离退休干部纪念中国人民抗日战争暨世界反法西斯战争胜利80周年文艺演出在省直属机关老干部活动中心举行。
★在纪念中国人民抗日战争暨世界反法西斯战争胜利80周年之际,长春警备区精心组织的“烽火记忆·薪火相传”书画摄影作品展于近日开展。
★8月29日是中国传统节日七夕节,不少情侣选择在这个寓意美好的日子登记结婚。当天,长春市242对新人在红旗街万达广场3号门内的大中庭办理结婚登记,喜结连理。
★8月29日18:00,2025年朝阳区红旗商圈第三届“街BA”篮球邀请赛,在红旗街万达广场1号门室外灯光篮球场启幕,赛事将持续至9月中旬。
★8月29日,长春市朝阳区人民政府发布关于长春工程学院湖西校区危旧房改造项目合并地块确定征收范围的公告。东起湖光小区、西至桦甸街胡同,南起湖光路、北至中研小区;占地面积3.3009万平方米。
★8月29日晚,2025年吉林省“我们的节日·七夕”示范活动暨四平市“爱在英城 浪漫七夕”主题文明实践活动在四平仁兴里沉浸式街区启幕。
★截至目前,辽源市人社部门已累计开展直播招聘32场,线上发布岗位信息5.76万条,吸引16.2万人次观看。
★8月28日,“扬名立ONE”2025全国高中篮球精英赛在辽源市超级ONE篮球主题公园迎来决赛暨颁奖仪式。本次赛事集结了来自全国的8支强劲队伍,经过9天的赛程、17场精彩绝伦的对决,最终吉林省实验中学捧起冠军奖杯。
★29日,“吉家和美·卫国戍边”2025年全国青年婚恋交友活动在白山市抚松县举行。活动吸引了来自企业、机关、事业单位等各行业及西部计划“卫国戍边”志愿者共120名青年参与。
★8月28日,团省委、延边州人民政府等有关单位在延边举办吉林青年“创业在边疆”项目启动暨吉林青年兴边富民创业孵化器宣讲活动。
★8月28日,中国铁路沈阳局集团有限公司延吉车务段以“相约百年铁路 牵手共赴白头”为主题,8对青年情侣圆满举办了第四届职工集体婚礼。
★8月29日,第七届“浪漫七夕节 情定长白山”交友联谊暨“爱的告白”活动在雪绒花露营地举行。
要闻
★1—7月,国有企业营业总收入473110.9亿元,与上年同期持平。
★水利部消息,我国依法管控河湖水域岸线空间,依法划定河湖管理范围,当前我国170万公里河道、3000多个湖泊已明确管控边界。
★国家外汇管理局数据显示,7月,我国外汇市场总计成交28.28万亿元人民币。
★农业农村部数据显示,1到7月,我国水产品总产量近3600万吨,同比增长4.37%。
★中国人民银行将发行中国人民抗日战争暨世界反法西斯战争胜利80周年纪念币。
★中央网信办日前部署网上涉退役军人不当行为和有害信息内容专项整治。
★29日,中国人民解放军南部战区组织海空兵力位中国黄岩岛领海周边海空域开展战备警巡。同日,中国海警位中国黄岩岛领海及周边区域开展执法巡查。
★自然资源部消息,北斗系统重要配套设施——全国卫星导航定位基准站一张网站点规模已达6951座,并形成国、省两级分布式数据及服务体系。
★据网络平台数据,截至8月29日20时许,2025年暑期档电影总票房达到116.44亿元,超过2024年暑期档电影总票房。
★国家文物局近日印发《全国重点文物保护单位文物建筑预防性保护技术导则(试行)》,这是首个针对不可移动文物预防性保护的规范性文件。
★中国选手崔圣雨、郭朴分别包揽霹雳舞世青赛男女组冠军。
★29日,外交部发言人就美军计划向日本境内部署“堤丰”中程导弹系统表示,在日部署中导系统将对地区战略安全构成实质性威胁,敦促美方把精力和资源放到正道上,而不是相反。
★29日,外交部发言人就菲律宾纵容台湾当局外事部门负责人窜菲表示,此举暴露菲律宾政府言而无信的恶劣品质,中方敦促菲方停止向“台独”分裂势力发出任何错误信号,菲方踩踏中方红线的行为必将付出代价。
★美国联邦储备委员会理事莉萨·库克就美国总统特朗普将其解职一事向华盛顿特区联邦法院提起诉讼。
★乌克兰总统泽连斯基在社交媒体发文说,俄军28日发动空袭造成乌首都基辅市23人死亡,另有53人受伤。
★当地时间29日,泰国宪法法院裁决泰国被停职总理佩通坦·钦那瓦违反宪法相关规定,即日起解除其总理职务。
初审:董蕾
复审:齐智
终审:陈尤欣

