与你有关

【天气】13日白天,全省多云,白城大部、松原大部、长春、吉林北部有阵雨或雷阵雨,部分地方有中雨,并伴有雷暴大风、冰雹或短时强降水等强对流天气。13日夜间到14日白天,全省多云有时阴,吉林东部、通化北部和东南部、延边西部有中雨,其他地区有阵雨或雷阵雨。14日夜间到15日白天,全省多云,吉林东部和南部、通化、白山、延边、长白山保护开发区有阵雨或雷阵雨。
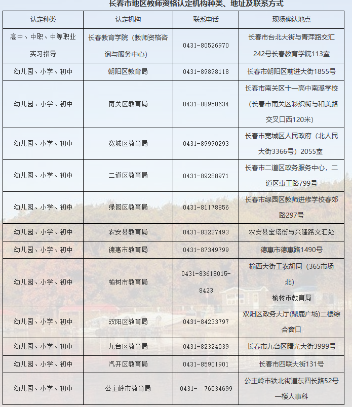
【认定】9月11日,长春市教育局发布“关于2025年下半年中小学教师资格认定工作公告”。申请认定流程:包括网上申报、现场确认、领取教师资格证书及教师资格认定申请表三个环节。申报时间:9月15日-9月26日。申请人需要在规定的报名时间内登录“中国教师资格网”(www.jszg.edu.cn)进行教师资格申请报名,请务必仔细阅读申报说明。

【开放】9月15日至10月31日,“吉林省人参科技成果(产品)展”暨“吉林人参会客厅”将在长春新质生产力发展促进中心面向公众开放。开放时间:9月15日至10月31日期间,每周开放两天。开放时间段:星期三:15:00-16:00;星期六:14:00-15:00。预约方式:关注“科创金球”公众号,每周五开放下一周的预约通道,约满关闭,单次参观人数上限30人。
【调整】9月14日(星期日),长春长影旧址博物馆因设备检修,开馆时间调整为10:30。
【招聘】辽源市东辽县事业单位面向社会公开招聘工作人员(含专项招聘普通高校毕业生)30名。报名时间为2025年9月22日8:30至2025年9月26日11:30。本次招聘各岗位均不设开考比例。
省内
★“杨靖宇支队”战旗将于9月14日送达吉林省,中国吉林网等多家媒体将全程直播这一过程。
★近日,中央宣传部、中央网信办、国家文物局发布了纪念中国人民抗日战争暨世界反法西斯战争胜利80周年主题陈列展览推介名单。由长春伪满皇宫博物院东北沦陷史陈列馆主办的“艰苦卓绝十四年——东北人民抗战史实陈列”成功入选。
★日前,我省残疾人运动员在全国第十二届残疾人运动会暨第九届特殊奥林匹克运动会乒乓球(大众组)比赛上取得2金1铜优异成绩。
★9月12日,2025年长春市重大项目秋季开工现场,长春国际航空博览城五个子项目之一的长春航空装备展示中心B馆正式启动。
★9月12日,吉林省消费者协会、长春市消费者协会联合召开新闻通报会,宣布2025年吉林省“3·15金秋购物节”公益活动将于9月15日至10月15日举行,历时31天。
★9月12日,由省退役军人事务厅主办,长春市退役军人事务局、长春市关爱退役军人和军属烈属协会承办的《东北抗联》系列评书网上展播发布仪式在长春市举行。
★9月12日,主题为“尚德守法 共享食安”的2025年吉林省食品安全宣传周活动启动仪式在长春举行。
★9月12日晚,省交响乐团民族管弦乐队呈现的“胜利之光——吉林省纪念中国人民抗日战争暨世界反法西斯战争胜利80周年民族音乐会”在长影音乐厅奏响。
★9月11日至12日,北疆文化神州行——乌兰牧骑全国巡演60周年纪念演出走进长春,以两场演出和一场互动给春城带来草原的芬芳。
★近日,长春新区长白山实验室建设进入验收阶段。该实验室聚焦汽车、光电、医药等关键材料技术攻关,汇聚5位院士及50余位国家级人才,致力推动科技成果转化与产业创新。
★9月12日,农安县合隆镇政府举办“丰收大舞台 有才你就来”——合隆镇庆祝2025中国农民丰收节才艺展演,与群众共庆丰收、共展风采。
★近日,吉林鸭绿江上游国家级自然保护区,观测到一位“顶流” 国家一级重点保护野生动物——东方白鹳。这是自保护区建立以来,首次在核心区清晰记录到这一珍稀鸟类。
★作为国家“八纵八横”高速铁路网区域联络线的重要组成部分,沈白高铁将于本月末开通运营。白山东站已具备开通条件。
★9月12日,吉林省教育厅发布关于拟申报设置本科高等学校的公示,拟向教育部申报以白城医学高等专科学校为基础设立吉林健康医学院。
★9月12日,国道和南线(G611)和龙至南坪(柳渊屯)段项目开工。起点位于和龙市清湖加油站,终点位于南坪镇柳渊屯,与国道丹阿线(G331)相接。
要闻
★日前,国务院办公厅印发修编后的《“三北”工程总体规划》。
★12日,国新办举行“高质量完成‘十四五’规划”系列新闻发布会。据介绍,“十四五”时期,财政民生投入近100万亿元。今年,国家财政安排1000亿元发放育儿补贴、200亿元逐步推行免费学前教育。
★12日,第十二批30位在韩中国人民志愿军烈士遗骸及相关遗物由中国空军运-20专机从韩国接回至辽宁沈阳。安葬仪式将于今日(13日)10时在沈阳抗美援朝烈士陵园举行。
★12日起,《大型网络平台设立个人信息保护监督委员会规定(征求意见稿)》向社会公开征求意见。
★12日,我国在文昌航天发射场成功组织实施长征十号系列运载火箭第二次系留点火试验,标志着长征十号系列运载火箭初样研制工作取得阶段性突破。
★12日,中国海警1302舰艇编队在我钓鱼岛领海内巡航。这是中国海警依法开展的维权巡航活动。
★11日,教育部官网公示《2025—2028学年面向中小学生的全国性竞赛活动名单》。
★全球首个超稠油开采塔式光热替代示范工程项目在新疆投产,每年可替代天然气近392万立方米。
★近日,证监会对北京东方通科技股份有限公司严重财务造假案发布通告:拟对该公司罚款2.29亿元,对7名责任人合计罚款4400万元,对实际控制人采取10年证券市场禁入。
★12日,浙江省启动生态保护修复产业专项基金,这也是自然资源部批复同意的全国首个省级生态保护修复专项基金。
★据网络平台数据,截至9月12日12时23分,中国首部太空实拍电影《窗外是蓝星》总票房已突破2000万元。这是首部挂总台电影台标并登陆全国院线的电影。
★12日,武汉网球公开赛组委会发布首批入围单打正赛的43人名单,萨巴伦卡、郑钦文确认出战。2025年武汉网球公开赛将于10月4日至12日举行。
★当地时间12日,美国总统特朗普称柯克枪击案嫌疑人已被拘捕。美国一执法官员透露,嫌疑人身份已确认,系来自犹他州的22岁男子,名为泰勒·罗宾逊。
★时隔60年,巴基斯坦首都伊斯兰堡与伊朗首都德黑兰恢复直航,首航仪式11日在伊斯兰堡国际机场举行。伊朗航空公司将于每周二执飞一班航班。
★当地时间11日,世界最大冰山A23a再次发生大规模断裂,面积单次缩减近20%。当前其面积仍超过1400平方公里,继续保持世界最大冰山地位。
初审:梁欢欢
复审:齐智
终审:陈尤欣

