由吉林省新闻工作者协会主办的第二十九届吉林新闻奖评选结果近日揭晓。本届吉林新闻奖共评选出349件获奖作品,其中特别奖3件,一等奖69件,二等奖104件,三等奖173件。从获得一等奖的作品中,投票产生12件主项作品参评第三十届中国新闻奖,推荐一人参评第十六届长江韬奋奖。
《壮丽70年奋斗新时代—共和国发展成就巡礼(吉林篇)》《升旗》《听“第一书记”讲扶贫故事》《查干湖:候鸟王国的春日恋曲》《聚焦群众关切 解决急难愁盼——四平用实际行动检验主题教育成效纪实》《黑土地“癌症”就该这么治》《3800公里的特别记录|国境线上的坚守》《超燃!新型主力战机亮相庆祝人民空军成立70周年航空开放活动》《丰满水电站重建工程投产发电》《蓝天追梦》等一批优秀的全媒体作品脱颖而出。本届获奖作品基本涵盖了2019年发生在吉林省的所有重大事件,充分关注了我省新闻宣传工作的重点亮点,同时也反映了我省经济社会改革发展的方方面面,既有对重大主题的全景展示、深入报道,也有深入基层、关注民生的鲜活故事;既有传统媒体作品一贯的深度、细腻和视野,更有新媒体时代融媒体作品的新创意、新交互、新体验,充分体现了媒体融合发展的方向……这些优秀作品有思想、有温度、有品质,表明吉林媒体和广大新闻工作者在过去的一年,坚持以习近平新时代中国特色社会主义思想为指导,始终坚持正确的政治方向、舆论导向、新闻志向、工作取向,深入基层、改进文风,不断增强“脚力、眼力、脑力、笔力”,为实现吉林省老工业基地的全面振兴、全方位振兴营造了良好的舆论氛围。
本届吉林新闻奖评委分别来自中省直媒体及各市州主要媒体(记协)负责人、有关部门和专业性协会负责人、专家学者、编辑记者代表,共31人组成。这样的评委架构使评选工作更具专业性、权威性、代表性。由于新冠肺炎疫情原因,本届评审会采用网上评审形式,并对所有申报作品进行会前审核,把审核中有问题作品提交评审会供评委评审参考,确保了评选质量,今年是第五次组织有关专家对参评作品进行审核。6月3日至6月9日,拟获奖作品在中国吉林网上进行了公示。
省记协 吴耀智
附:第二十九届吉林新闻奖获奖作品目录
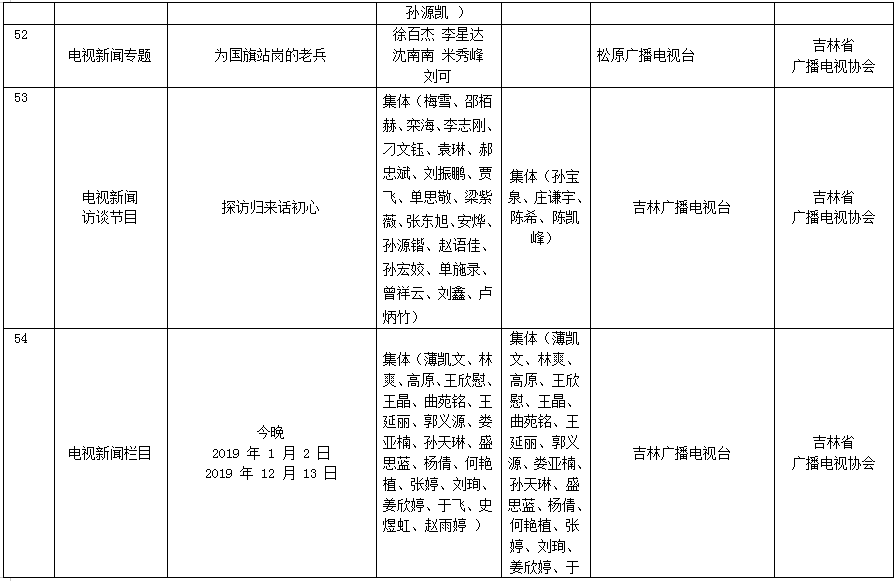
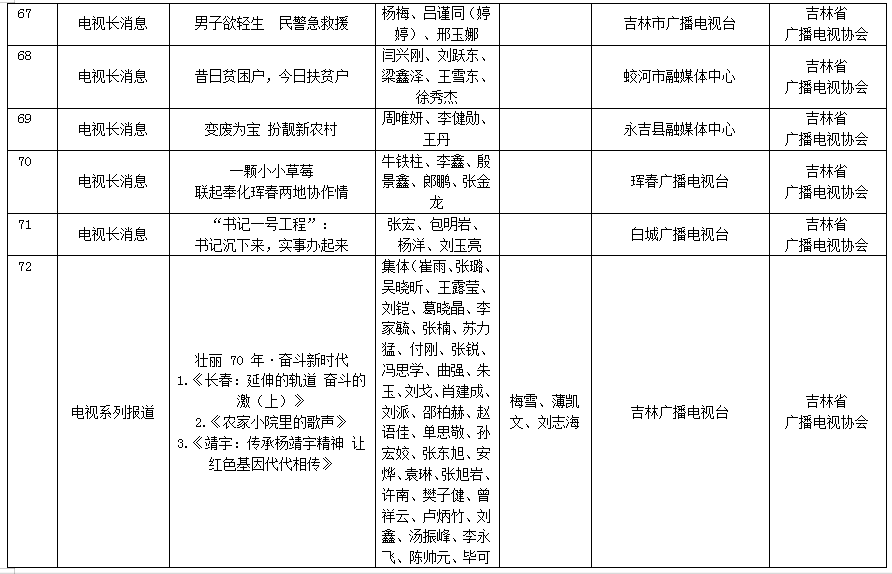
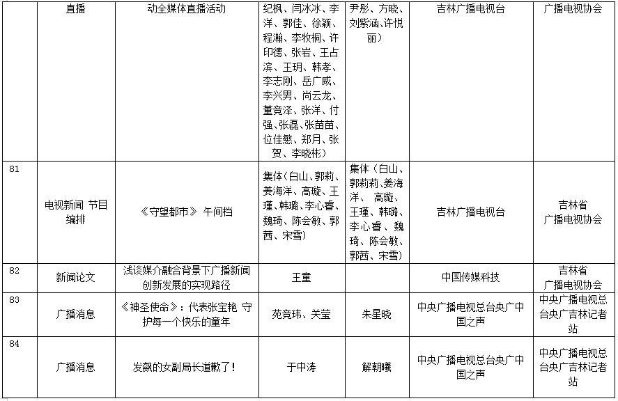
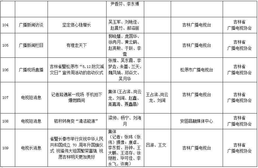
第二十九届吉林新闻奖获奖作品总目录(349件)






































