根据《互联网新闻信息服务管理规定》(国家互联网信息办公室令第1号),通过互联网站、应用程序、论坛、博客、微博客、公众账号、即时通信工具、网络直播等形式向社会公众提供互联网新闻信息服务,应当取得互联网新闻信息服务许可。
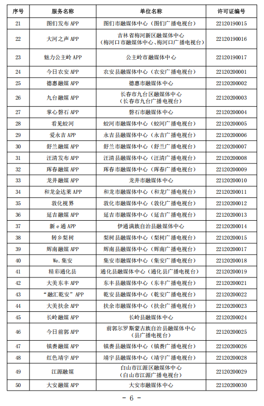
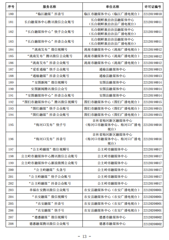
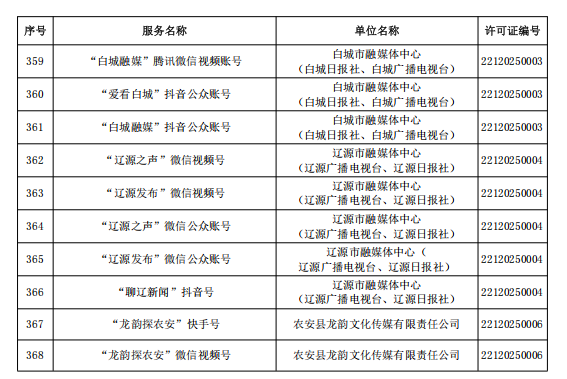
自《互联网新闻信息服务管理规定》颁布实施以来,吉林省互联网信息办公室负责组织开展本省互联网新闻信息服务许可工作。现将互联网新闻信息服务单位相关许可信息依法予以公开,截至2025年12月31日,吉林省获得互联网新闻信息服务许可的单位共有61家,具体服务形式包括:互联网站19个,应用程序62个,公众账号368个,其他1个,共计450个服务项。
吉林省互联网信息办公室
2026年1月9日






















初审: 王韬
复审: 张彦梅
终审: 朱宝明
吉网新闻热线:0431-82902222
