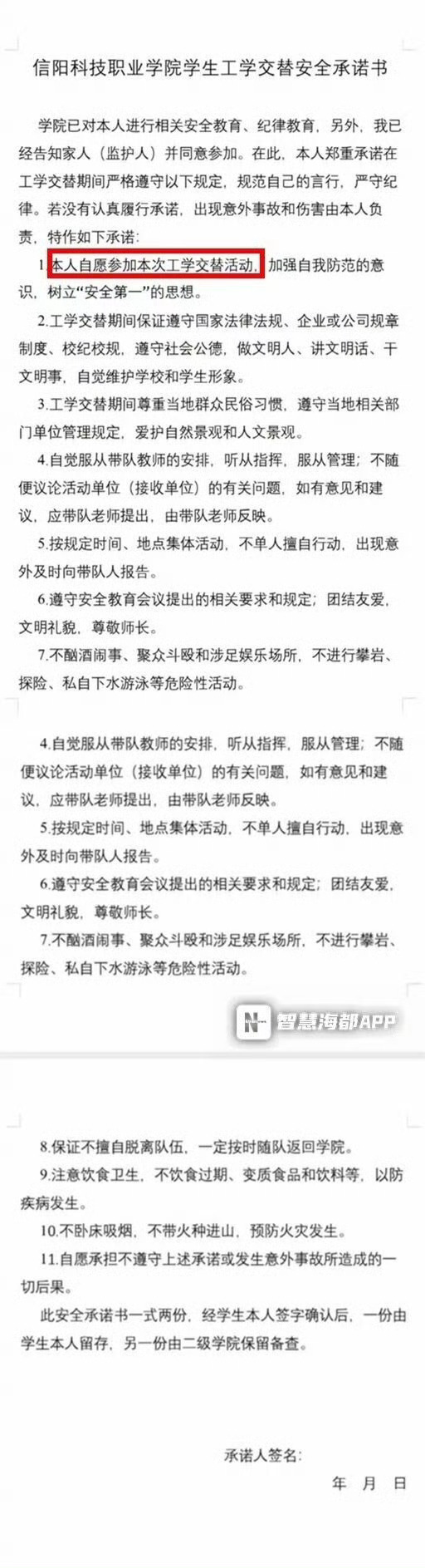
据海峡都市报:近日,有河南高校的学生反映称,河南信阳科技职业学校强制要求大二学生进入工厂实习,并指实习专业不对口、实习工厂环境差、存在男女混寝等问题,若不去实习则会被扣除50学分,且学校还要求学生签订个人自愿承诺书。
对此,记者采访了河南信阳科技职业学院,工作人员表示,这是工学交替的课程安排,不强制。
该工作人员称,目前学校已派相关人员安抚学生情绪,并将所有学生从工厂接回学校,后续会再跟学生进行沟通交流。
记者了解到,“工学交替”是一种将理论学习与实践工作相结合的教学模式,旨在提升学生的职业技能和实践经验。然而,近年来,一些职业学校的实习安排屡屡引发争议,包括强制实习、专业不对口、实习环境恶劣等问题。
2022年,教育部等八部门曾联合印发《职业学校学生实习管理规定》,明确实习的本质是教学活动。规定强调,实习岗位应符合专业培养目标要求,与学生所学专业对口或相近。原则上不得跨专业大类安排实习。对学生及其法定监护人或家长明确不同意学校实习安排的,可自行选择符合条件的岗位实习单位。
针对此事,记者多次在办公时间拨打河南省教育厅民办教育处与高等教育处的电话,但始终无人接听。

图片来源于《三联生活周刊》官方微博
来源:《三联生活周刊》官方微博
初审: 梁欢欢
复审: 张彦梅
终审: 朱宝明
吉网新闻热线:0431-82902222
