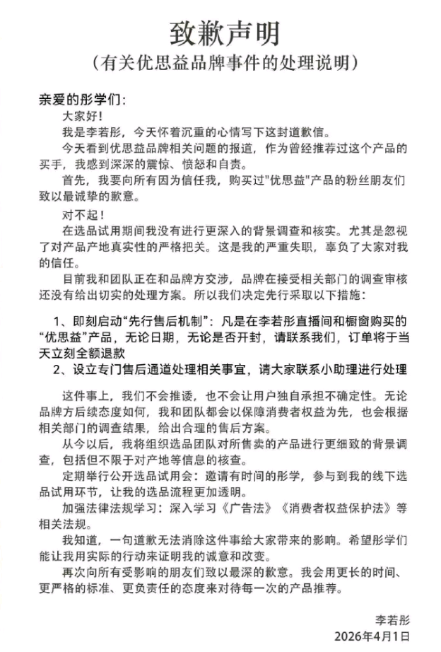
近日,“优思益”产品因被央视曝光假澳洲进口已全网下架,多位明星、主播曾带货相关产品。4月1日,据中新经纬,李若彤直播间官微“彤享会”发布致歉声明,“李若彤专属小助理”随后也在朋友圈发布该声明。该声明称:在选品试用期间我没有进行更深入的背景调查和核实。尤其是忽视了对产品产地真实性的严格把关。这是我的严重失职,辜负了大家对我的信任。

李若彤表示,即刻启动“先行售后机制”:凡是在李若彤直播间和橱窗购买的“优思益”产品,无论日期,无论是否开封,请联系我们,订单将于当天立刻全额退款。
李若彤,1966年8月16日出生于中国香港,祖籍广东梅县。1995年,她在武侠剧《神雕侠侣》中饰演小龙女,凭此角在华语地区声名大噪,其清冷出尘的形象深入人心,被认为是最贴合原著的小龙女。1997年,她在《天龙八部》中一人分饰三角,塑造的王语嫣同样成为经典。此后,她还主演了《杨门女将》《武当》等剧。暂别演艺圈多年后,2014年李若彤复出,陆续参演了《女人俱乐部》《陈情令》等作品 。
相关报道:
近日,优思益因被央视曝光“假澳洲进口”已全网下架,多位明星、主播曾带货相关产品。4月1日,据中新经纬,章小蕙通过其公司账号“玫瑰是玫瑰”发布正式声明致歉,其个人企微“章大蕙”也转发该声明。声明表示,自1日早上“Youthit优思益”品牌事件曝光后,首先郑重向大家致歉,辜负了大家信任,对此我们深感愧疚。玫瑰的消费者可自本公告发布起15个工作日内联系购买平台的官方客服,玫瑰都将以“先行赔付”的形式于订单核实后的7个工作日内,针对所有通过玫瑰全渠道下单的用户给出退款处理。
来源:扬子晚报
初审: 李超
复审: 张彦梅
终审: 朱宝明
吉网新闻热线:0431-82902222
