针对4月9日郑俊怀先生委托律师在媒体上发表的声明,对伊利受到谣言攻击不知情,与制造谣言的犯罪嫌疑人刘某某等“都不认识,没有任何交往”,在此我通过媒体回应如下:
一、对郑俊怀先生律师声明的回应。
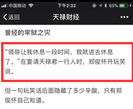
1、声明中提到“郑俊怀对‘潘刚失联谣言’不知情”,并且委托律师杨航远在接受澎湃新闻采访时表示,郑俊怀与之前因涉嫌制造谣言而被抓的几名前媒体人“都不认识,没有任何交往”。但是以下犯罪嫌疑人刘某某(天禄君)2018年1月29日发表的文章中,详细描述了他和郑俊怀多次见面、吃饭聊天的细节。郑俊怀先生,你的谎言被天禄君戳穿了。你和天禄君不仅仅认识,而且关系密切。







2、在刘某某发布谣言文章之前,有些媒体找到我们核实一些有关伊利的“内幕消息”,我们问这些消息是从哪里来的,一开始他们没有告诉我们。经过核实这些都是假消息后,这些媒体记者非常气愤,告诉我们这些消息都是郑俊怀、其女儿郑海燕和李希晓提供的,还让媒体以此为素材撰写文章进行爆料。媒体说:“幸亏我们了解到这都是假消息,不然就上了他们的当”。在刘某某捏造的谣言文章发出后,我们把这些“内幕消息”与刘某某的谣言文章对比发现,两者的内容基本上是一致的。
3、2004年郑俊怀雇佣了原内蒙古工会的一位中层干部张三林,以总裁助理的身份对外,帮助其协调和政府之间的关系。实际上,张三林对伊利高管及其家人进行了长期的非法调查,获取了大量个人信息,为后来的一系列谣言案提供了大量材料(http://www.gxnews.com.cn/staticpages/20150227/newgx54f03099-12288740.shtml)。请问郑俊怀先生,你说此事不是你在幕后指使,那么为什么你在伊利工作这么多年,没有给任何一位员工买过汽车,但是2004年在你被立案调查的关键时期,你却给张三林报销了个人购车款26.98万元(后附相关证明)?





4、2010年我们梳理供应商关系时,有员工反映郑俊怀从2002年开始要求每年给李希晓控制的单位提供10万元赞助费,共计90万元(后附合同)。2010年我们了解到这个情况之后,停止了这笔赞助。2011年就发生了针对伊利和管理层的“假张三林实名举报案”(http://www.gxnews.com.cn/staticpages/20150227/newgx54f03099-12288740.shtml)。请问郑俊怀先生,你对这起谣言案是否知情?



二、对郑俊怀涉嫌犯罪的揭露
1、郑俊怀为了达到个人控制伊利公司的目的,在收购伊利公司国有股过程中,涉嫌挪用伊利公司公款数亿元。其中,检察院在2005年已经查实、证据链完整、当事人也供认不讳的有2.4亿元。此案的案卷有78册,均存放在内蒙古自治区检察院(http://jjckb.xinhuanet.com/yw/2007-05/22/content_50070.htm)。
2、2002年8月28日,郑俊怀为了能让金信信托公司配合其挪用公款,代其收购和持有伊利股份(28.370, -0.54, -1.87%),授意伊利公司董事办主任李永平虚构管理咨询服务事项,由伊利公司与金信信托公司指定的浙江华创实业有限公司签订没有真实交易的虚假“财务顾问协议”,由伊利公司支付所谓的“财务顾问费”150万元现金,涉嫌贪污公款。
3、2004年郑俊怀被立案调查后,为了公关需要,他与成都天宏智业、北京金富来和北京中肯远景等公司分别签订了358万、253.5万、300万元的虚假合同,累计金额达911.5万元,但这些公司实际和伊利并没有任何业务往来。此事涉嫌贪污和行贿。
4、2004年郑俊怀被立案调查后,他安排时任伊利北京公司财务负责人陈雪萍提取100万元现金交给匿名人士,且未留下任何凭证,此事涉嫌贪污和行贿。
5、2005年郑俊怀因挪用国有企业呼和浩特市八拜奶牛场公款1650万元被提起公诉。按照《刑法》第三百八十四条规定,挪用公款数额巨大不退还的,处十年以上有期徒刑或者无期徒刑。但郑俊怀仅仅被判了6年有期徒刑,对他的量刑是否过轻?
6、郑俊怀被判刑6年,但实际仅仅服刑3年半。在狱中,犯人减刑一个月都很困难,而他却能获得两次减刑一共减了2年半。第一次的理由是“表现好”,第二次是称其在狱中发明了一套节水设备,该发明获得了国家专利并获得了应用。但是,郑俊怀为大专学历,中文专业,从未学习过机械等理工知识,其何以在短短的一年时间、在监狱的环境条件下发明出节水设备并获国家专利发明?而且在剩下的3年半服刑过程中,郑俊怀家里有事,就可以回家。
7、郑俊怀出狱后,投靠老部下秦和平并要求担任红星乳业的“特邀顾问”,而红星乳业是由秦和平联合其他几家公司共同集资创立的。但是短短2年后,郑俊怀就被任命为红星乳业的实际经营管理负责人,其子郑强取代秦和平成为公司法定代表人,其女郑海燕、儿媳李娜、女婿刘涛等在公司分别负责人事、销售和供应等工作,把红星乳业变成自己的家族企业,最后与秦和平和格日乐图对簿公堂(http://www.changjiangtimes.com/2015/04/500921.html)。
8、据媒体报道,郑俊怀还被牡丹江三道牧场的大量老员工控诉侵吞了该牧场近两亿元的国有资产。这笔交易是当时已被郑俊怀控制的红星乳业通过伪造合同,将三道牧场收购,转而将三道牧场近两亿的国有资产宣称为自己的投资额,这导致三道牧场大量老员工失去了安身之处(http://www.changjiangtimes.com/2015/04/500921.html)。
郑俊怀先生,在你几十年的职业生涯里,凡是和你合作过的副手或搭档,几乎全部与你形同陌路或者成为你的仇人。在此仅举几例:胡某、卢某等前后十几任你的副手或被你赶走,或弃你而去,有些人赋闲在家,有些人另立门户成了你的竞争对手;你指使杨桂琴、张显著、郭顺喜、李永平等人挪用巨额资金,他们最终跟着你锒铛入狱;替你管理个人控制的在内蒙古和上海巨额资产的关晓军(前伊利总裁助理兼集团证券部总经理)人间蒸发,至今生死不明;你强行罢免了原伊利独董俞伯伟,另一位独董王斌也弃你而去,造成了轰动一时的伊利“独董风波”;在你落难时伸出援手的老部下秦和平和格日乐图与你对簿公堂;和你同流合污的张三林、李希晓一个潜逃一个被判刑;被你蒙蔽利用的刘某某、邹某某等人因涉嫌违法犯罪将接受法律的审判;现在的伊利管理团队也被你泼脏水、污蔑、造谣、诋毁……所以谁挨上你谁就厄运不断,而你至今却仍然逍遥法外。现在,你连你的委托律师都骗,让他在大庭广众之下撒谎,结果被“天禄君”打了脸。所以,我们奉劝郑俊怀先生,重新审视一下你做人的道德水准和底线;我们也正告你知法守法、悬崖勒马,不要再害人了,不要再做“害人精”了!
这么多年来,我们一直怀着一颗善良之心,不愿意伤害任何人,始终把精力放在企业的经营发展上,面对你的各种刁难、诋毁和各种方式的破坏,我们始终默默忍受。但是你不仅不知收敛,还在继续到处造谣,给我们“泼脏水”。所以这一次,我们真的忍无可忍,要把你的部分违法犯罪事实真相都公之于众,希望大家能够看清郑俊怀的真实面目。
君子坦荡荡,小人长戚戚,伊利和现任管理层光明磊落,我们所揭露的郑俊怀涉嫌犯罪的事实均有证据证明,我们也愿意承担一切法律责任。我们恳请国家监察委和检察机关尽快介入,查明事实、还原真相,把犯罪分子绳之于法!
2018年4月14日

