吉林省网络扶贫行动计划
省内-吉林新闻地图
陈尤欣
2733095
地方站
跳至PC端
有思想 / 有温度 / 有品质
首页
新闻
民生
国内
国际
时评
好人
娱乐
体育
汽车
理论
专题
电影节
数字报
财富
吉林省网络扶贫行动计划
省内-吉林新闻地图
陈尤欣
2733095
吉网
网站地图
报料电话:0431-82902222
吉林时间轴
权威发布
吉网原创
吉林新闻地图
融媒体
大事件
吉网调查
长白时评
吉林表情
您当前的位置 :
首页
>
第一新闻
>
吉林新闻地图
>
省内
吉林省网络扶贫行动计划
2017-12-22 来源: 中国吉林网
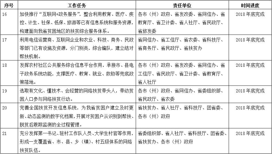
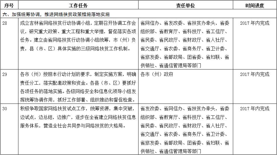
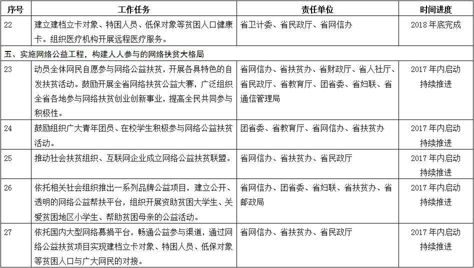
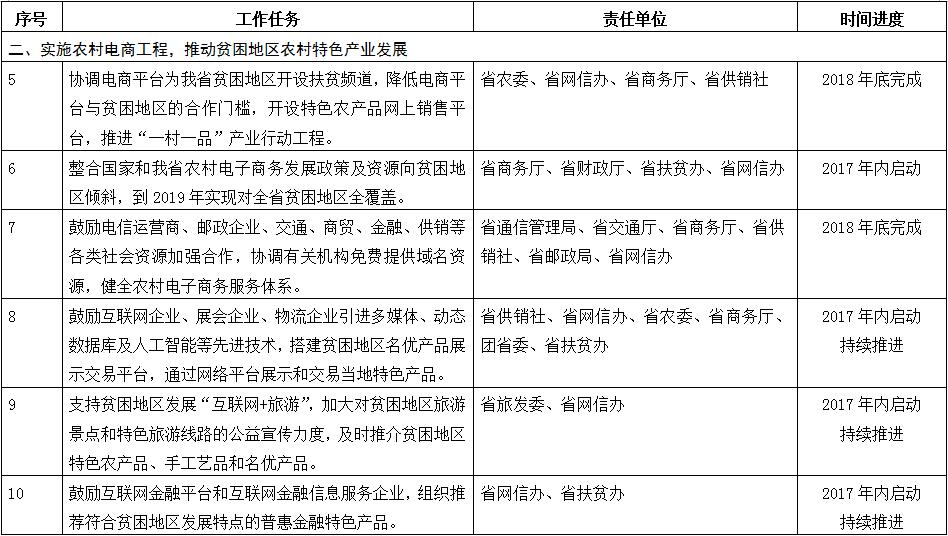
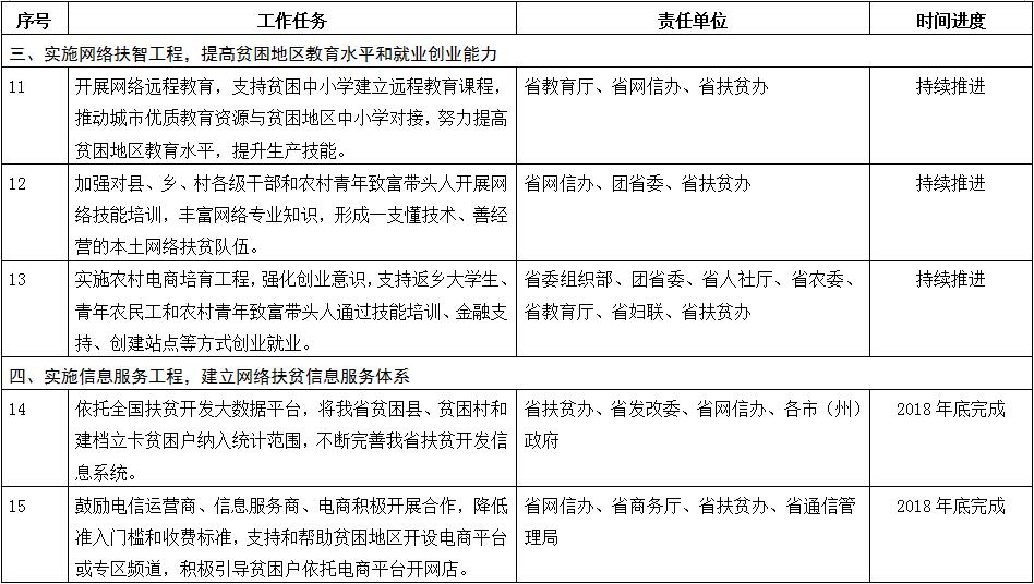
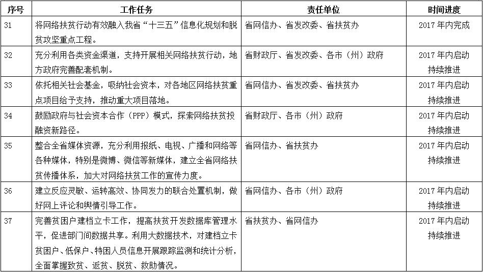
附件:吉林省网络扶贫重点任务分工及时间进度
关键字:吉林省网络扶贫行动计划
编辑:陈尤欣
看吉林新闻,尽在吉网公众平台