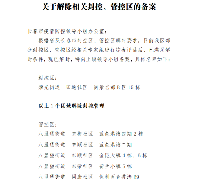
二道区新增1个封控解封区域
8个管控解封区域
二道区对部分满足解封条件的封控区和管控区,经各疫情防控相关专班研判评估后,已满足解封条件,现已解封,快看看你家有没有上榜吧? 温馨提示:解封不解防。解封后切勿麻痹大意,居民要做好个人健康防护,自觉养成戴口罩、勤洗手、两米线、不扎堆、少聚集等良好卫生习惯。响应政府号召,从我做起,长春加油!二道加油!


汽开区关于解除
相关封控区、管控区的公示

编辑: 郭龙 吉网新闻热线:0431-82902222
二道区新增1个封控解封区域
8个管控解封区域
二道区对部分满足解封条件的封控区和管控区,经各疫情防控相关专班研判评估后,已满足解封条件,现已解封,快看看你家有没有上榜吧? 温馨提示:解封不解防。解封后切勿麻痹大意,居民要做好个人健康防护,自觉养成戴口罩、勤洗手、两米线、不扎堆、少聚集等良好卫生习惯。响应政府号召,从我做起,长春加油!二道加油!


汽开区关于解除
相关封控区、管控区的公示
