1月22日,长春市住房公积金管理中心网站发布《关于公开征求〈关于调整住房公积金政策的通知(征求意见稿)〉意见的公告》,具体内容如下:

关于公开征求《关于调整住房公积金政策的通知(征求意见稿)》意见的公告
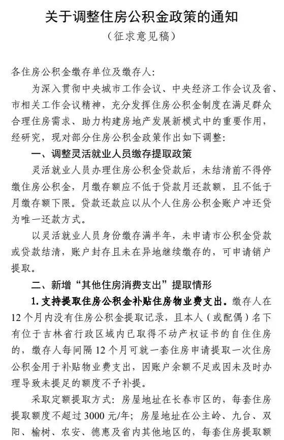
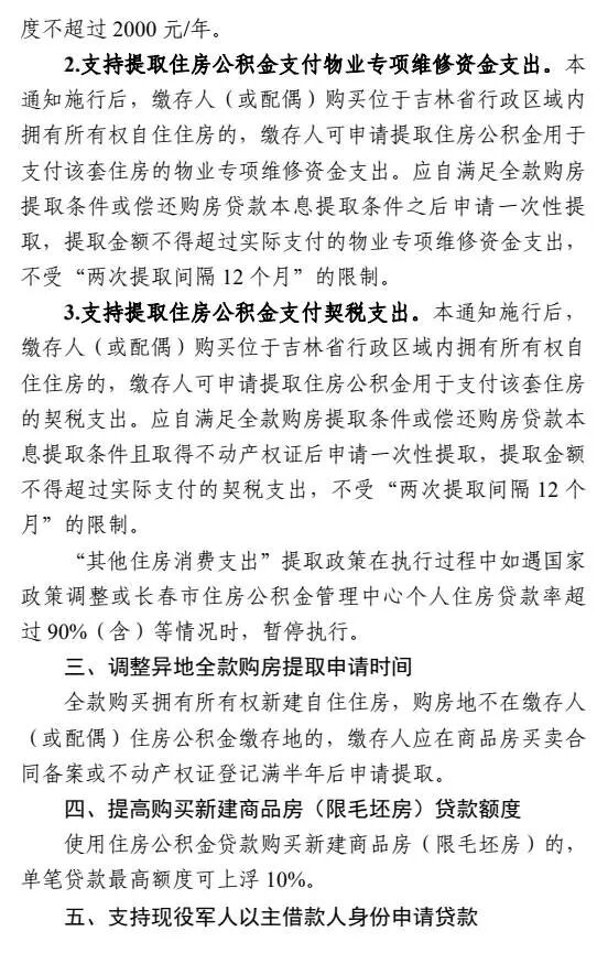
为深入贯彻中央城市工作会议、中央经济工作会议及省、市相关工作会议精神,充分发挥住房公积金制度在满足群众合理住房需求、助力构建房地产发展新模式中的重要作用,拟优化调整部分住房公积金政策,现向社会公开征求意见。公众可以通过电子邮件或书面信函方式提出意见:
电子邮箱:ccsgjjtqc@163.com
书面信函通讯地址:长春市南关区芳草街1177号长春市住房公积金管理中心,邮编:130000(请在信封注明:反馈意见)。
公开征求意见截止时间:2026年2月12日(以收到电子邮件时间或信函寄出邮戳时间为准)。
长春市住房公积金管理中心
2026年1月22日



来源:吉林卫视
初审: 梁欢欢
复审: 张彦梅
终审: 朱宝明
吉网新闻热线:0431-82902222
