地方站
跳至PC端
首页
新闻
民生
国内
国际
时评
好人
娱乐
体育
财富
理论
专题
电影节
数字报
中考体育现场最全“考试宝典” 让您从容应对
吉网原创-第一新闻
郭龙
2021477
您当前的位置 :
首页
>
第一新闻
>
吉网原创
中考体育现场最全“考试宝典” 让您从容应对
中考体育时间为5月6、7、8号
2016-04-12 | 来源: 中国吉林网
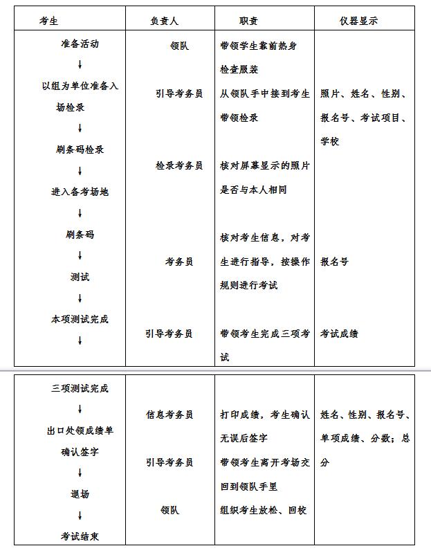
现场考试流程:
考生经过8个步骤领到成绩单
责任编辑: 郭龙