按照公安部和公安厅的统一部署,吉林省交警总队决定自2017年3月1日起,再次在全省同步启动“互联网选号”工作。
互联网选号,即通过“吉林省互联网交通安全综合服务平台”(以下简称“互联网平台”)预选非营运小型机动车号牌。全省自2015年12月在互联网平台开通预选机动车号牌业务以来,共计通过“互联网平台”发放小型机动车号牌18000余副。此次“互联网选号”改进升级工作,是为了及时回应广大群众热切期盼,不断改进互联网选号方式方法,做到让大家满意。

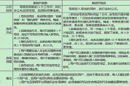
互联网平台升级前后小型机动车选号方式对比
亮点一:每个市(州)投入5万个新号牌号码
自3月1日起,省交警总队决定在每个市(州)投入5万个新号牌号码,全省共计投入50万个,一次性将所有的新号牌号码全部投放到备选号池中,系统自动将新号牌号码分送到选号池内。选号时全程封闭、按流程操作、杜绝人为干扰,全程实现平等公正,只要通过互联网平台选号,人人均有机会选取到自己心仪的号牌号码。
亮点二:增加用户可提前录入车辆信息并提交审核功能
针对以往互联网选号过程中存在的操作繁琐群众“不会选”、车辆号牌资源相对较少群众“不愿选”、因群众认知度不够等“不敢选”问题,系统进一步简化操作规程,优化了每一步需要验证的功能,增加了用户可提前录入车辆信息并提交审核功能,做到更加方便操作。

亮点三:增加手机“APP交管12123”进行选号
可通过登录互联网平台(http://jl.122.gov.cn)或下载手机“APP交管12123”进行选号 。选号时,新号段启用后7日内,系统只提供“随机选号”模式,每人共有5次机会,每次出现10个号码,如有满意的号码可以确认该号;7日后,系统将自动提供“自编选号”模式,每人共有4次机会,每次可自编5个号码,如果有一个号码被确认就视为选号成功。
亮点四:所有号牌号码资源由总队统一备案维护
所有的号牌号码资源由总队统一备案维护,通过公安部互联网交通安全综合服务管理平台管理,号池号码通过计算机随机抽取、自动增补,真正体现公开公平公正。
【电脑预选小型机动车号牌】

一、个人用户注册
1、登录http://jl.122.gov.cn,选择用户注册

2、选择需要注册的城市并填写准确的个人信息及预设定密码;
3、选择用户类型

4、等待并输入手机验证码后,用户注册成功;
二、登录用户进行互联网选号操作
1、登录http://jl.122.gov.cn,选择个人登录

2、填写用户名(个人用户是身份证号)及密码(互联网注册用户的密码是注册时自己设定的,面签用户的密码是面签后接到的短信中提供的密码)后选择登陆;
3、进入用户后,选择“机动车业务”—“预选号牌”

4、阅读提示内容并选择“录入并提交基础信息”;
5、选择“牌证发放机关”,进入下一步

6、阅读“业务须知”后进入下一步;
7、录入车辆准确信息,车辆型号可查询后确认

8、录入车辆信息,上传购车发票照片;
9、录入车辆及车主信息后选择下一步

10、输入手机验证码后选择选号方式;
11、随机选号方式,共有5次机会,每次出现10个号码,如果有满意的号码可以确认该号,如果没有满意号码,会重新出现下一屏号码

12、自编号牌方式,会出现以下页面,车主可以按优先顺序依次在公示的号段范围内录入5个号码,一旦验证可用,即为选号成功;
13、号牌预选成功后,显示以下界面
【手机APP预选小型机动车号牌】

一、个人用户注册
1、登录手机“交管12123”APP客户端选择“注册”;
2、填写注册用户个人信息;
3、选择注册类型等待接收验证码;
4、输入验证码,完成注册

二、互联网选号
1、输入身份证号及密码,选择“登录”;
2、登录平台后选择机动车业务“预选号牌”;
3、阅读预选号牌需知,等待40秒;
4、填写机动车车辆信息,上传车辆注册发票

4、填写机动车车辆信息,上传车辆注册发票;
5、等候验证码;
6、确定选号方式(本次演示是直接按“自编选号”,如果选择“随机选号”将有5次摇号机会,每次出现10个号,如果没有满意的号,没有进行选择将会进入“自编选号”)

7、进行互联网号牌自编选号;
8、预选成功后,等待预选号信息从互联网上传到公安网,10分钟之后可到车管所窗口进行互联网选号确认
中国吉林网、吉刻APP记者 丁隽

