近日,中国吉林网由长春轨道交通集团了解到,根据国务院《地名管理条例》、《吉林省地名管理规定》、《长春市地名管理条例》以及企业内部《站点命名准则》,坚持“符合历史、照顾习惯、体现规划、考虑长远、指位明确、易记好找”的原则,结合长春市实际,提出城市轨道交通2号线西延、3号线东延、4号线南延工程各车站命名方案。
城市轨道交通2号线西延工程概况及命名方案:
长春市城市轨道交通2号线西延工程位于长春市汽车产业开发区,起点为红旗广场,沿凯达北街向北敷设,之后下穿富民大街,线路走行西湖车辆段上盖开发和落地开放中间区域,在下穿西四环和警备路后与2号线一期工程在袁家店站接轨。线路全长4.36公里,设车站3座。(其中1座车站已命名)

城市轨道交通3号线东延工程概况及命名方案:
长春市城市轨道交通3号线东延工程位于长春市宽城区,起自3号线西安桥站-芙蓉桥站区间,改造既有线由地面进入地下,经辽宁路向东到达长春火车站南广场与1号线换乘,之后沿长白路继续向东敷设过亚泰大街,在长白路与东七条街交叉口处转向东北敷设,至终点伪满皇宫与轨道交通4号线实现换乘。线路全长5.38公里,设车站4座。(其中3座车站已命名)

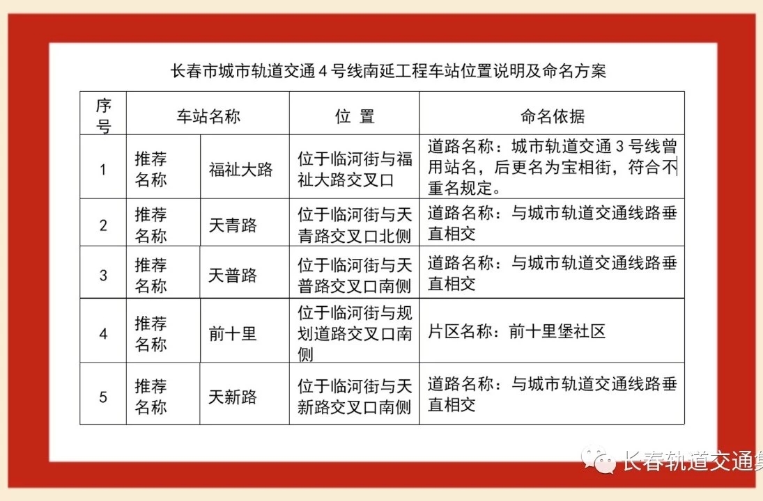
城市轨道交通4号线南延工程概况及命名方案:
长春市城市轨道交通4号线南延工程起自4号线一期工程天工路站,沿临河街向南敷设,途径南关区幸福乡、高新技术产业开发区新立城镇,至终点何家屯。线路全长4.49公里,设车站5座。

中国吉林网 吉刻APP记者 李志明 图片来源于长春轨道交通集团
编辑: 王韬 吉网新闻热线:0431-82902222

