长春“力旺大街”的路牌,7月22日下午被有关部门摘掉了。


这个不见了的路牌,近日引发了网友们的关注和讨论。


早在今年5月曾有网友质疑“力旺大街”路牌的合法性。而后长春市民政局回复了网友质疑:“针对您提出的问题,进行了认真核查,目前设置的街路牌属于企业私自设立,非市政府批准命名的。按照《长春市地名管理条例》相关规定,已责成二道区民政局对私设的街路牌进行立即整改,并启动街路命名程序。感谢您对长春市地名使用和管理的关注。”

网友所提到的“力旺大街”,位于长春二道区东环城路与力旺康城湿地公园交会处,其延伸至长春新区北湖科技开发区滨河路。作为力旺康城旁的主要街路之一,“力旺大街”对小区业主出行起到了举足轻重的作用。
据2020年8月入住力旺康城三期的业主王女士回忆:“我们入住时,这条街就叫力旺大街,是业主们出入园区的必经之路。”
7月22日,中国吉林网从长春市二道区民政局社会事务科了解到,目前,“力旺大街”已根据相关规定启动街路名更改程序,由所属街道提供新的街路名称后,根据更改程序进行审批后最终确定。

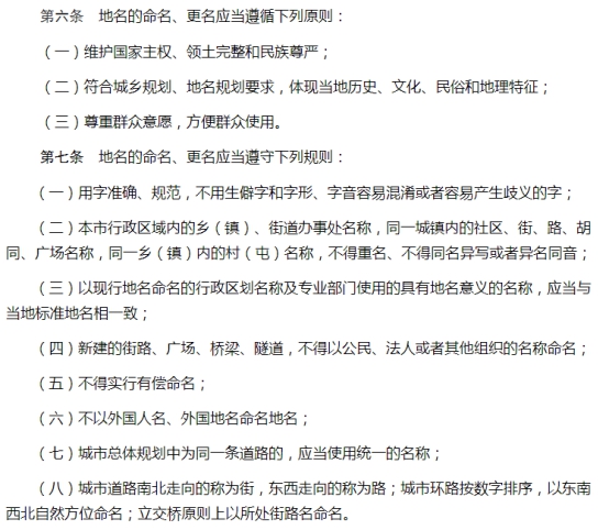
街路如何命名?
中国吉林网对2014年6月1日起施行的《长春市地名管理条例》进行了梳理。
《长春市地名管理条例》明确,地名的命名、更名应当要符合城乡规划、地名规划要求,体现当地历史、文化、民俗和地理特征。还要尊重群众意愿,方便群众使用。

新建的街路、广场、桥梁、隧道,不得以公民、法人或其他组织的名称命名。不得实行有偿命名。
城市道路南北走向的称为街,东西走向的称为路;城市环路按数字排序,以东南西北自然方位命名;立交桥原则上以所处街路名命名。

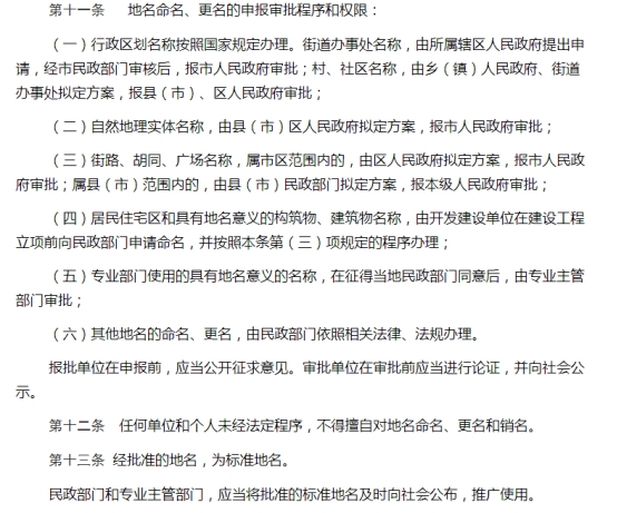
同时,《长春市地名管理条例》对地名命名、更名的申报审批程序和权限进行了明确规定,包括街路、胡同、广场名称,属市区范围内的,由区人民政府拟定方案,报市人民政府审批;属县(市)范围内的,由县(市)民政部门拟定方案,报本级人民政府审批等内容。

此外,《长春市地名管理条例》还明确,书写地名标志,使用国家确定的规范汉字,不得使用自造字、异体字和繁体字等。
中国吉林网 吉刻APP记者 彭绅

