受吉林省文化和旅游厅邀请,在吉林省委宣传部、省商务厅、省发改委大力支持下,东方甄选将在12月9日7:45开启吉林行专场。本次吉林行将在长白山开播,推荐吉林冰雪文旅,带货吉林本地特产。

吉林拥有得天独厚的旅游资源,为了充分展示吉林冰雪风情,本次吉林行主题为“吉致冰雪 林海神韵”,将首次打造“雪景直播”。东方甄选CEO东方小孙带队,董宇辉、yoyo、明明等11名主播将参与全天直播,在东方甄选App、抖音东方甄选直播间播出。
在直播场景方面,东方甄选特意选在长白山,为全国游客展现白雪皑皑、金色落日的冰雪世界。同时,邀请了吉林本地非遗文化表演团队,带来东北秧歌、长鼓舞等民俗文化表演,充分展现吉林的传统民俗,让网友们感受到吉林人的热情好客。
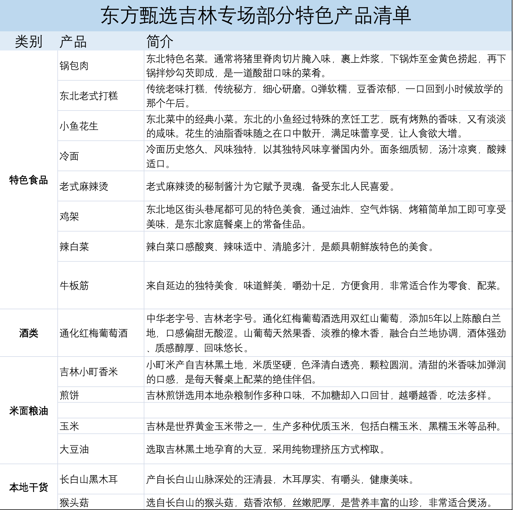
在直播货品方面,东方甄选将重点带货上百款吉林好物,包括农产品、美食、干货、水果等。本次带货的吉林特产,均由吉林本地企业报名,经层层筛选,最终选出品质、价格颇具竞争力的吉林好物。
据悉,这次出镜的吉林美食包括锅包肉、老式打糕、小鱼花生、冷面、辣白菜、东北麻辣烫、鸡架等。农产品方面,将有小町香米、玉米、长白山黑木耳、猴头菇等吉林特产。

12月10日,东方甄选App还将在吉林首次上线文旅产品。10日当天,吉林、云南、海南三地将在东方甄选App直播联动,主播顿顿、蓓蓓将带领全国游客,在线体验一把从皑皑白雪直达热带海岸的新奇“云游”。
目前,东方甄选吉林专场各项工作正在积极准备中,长白山雪景、吉林特产、文化表演……一系列专场惊喜也将在9日揭晓。
中国吉林网 吉刻APP
记者 殷维
图片来源 东方甄选
编辑: 王韬 吉网新闻热线:0431-82902222

