中国吉林网记者从气象部门了解到,今晨5时,“格美”(热带风暴级)的中心位于江西省九江市境内,并以每小时15-20公里的速度向北偏西方向移动,强度逐渐减弱。随着“格美”北移,强降雨重心也逐渐北抬,在经过河南,山东,河北,天津,辽宁后,预计31日白天将到达吉林。
台风“格美”即将到来,吉林省将如何应对?
7月27日,吉林省防汛、水利、台风等部门联合发布预警信息,并做好了应对准备——




严阵以待!部分铁路停运!

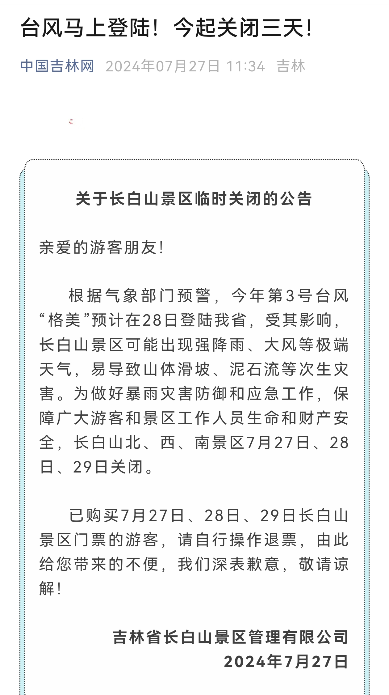
长白山景区临时关闭!

7月27日,吉林省各地也迅速行动起来!
长春市发布了降雨预警!

吉林市发布水电站增加泄水流量的通告

通化市全力打好防汛防台风“主动仗”



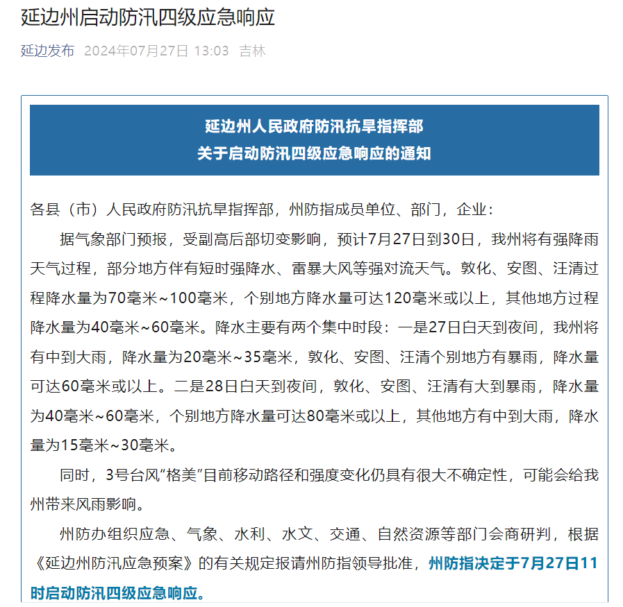
延边州启动防汛四级应急响应


中国吉林网 吉刻APP
记者 陈志文
截图来源于网络
编辑: 郭龙 吉网新闻热线:0431-82902222

