29日,中国吉林网从省气象局获悉,受台风“格美”外围水汽和低空切变共同影响,7月30日夜间至31日夜间,我省仍将有一次明显降水天气过程,降水主要集中在31日凌晨至傍晚,并伴有短时强降水等强对流天气。其中,松原、长春、四平、辽源、吉林、通化北部、延边西部有大雨,累计降水量30~70毫米,部分地方有暴雨或大暴雨,个别单点累计降水量可达70~130毫米,小时最大雨强40~60毫米;白城南部、通化中部、白山北部、延边中部、长白山保护开发区有小到中雨,累计降水量10~30毫米;其他地区有阵雨或雷阵雨,累计降水量不足10毫米。

此外,31日,全省大部有4级左右偏南风,瞬间风力可达7级以上。
7月30日白天到31日夜间,西辽河、大小凌河、辽河干流、东辽河、浑太河、丰满流域、松干上游、绥芬河有大雨部分地方有暴雨,累计面雨量可达30~75毫米,辽东半岛、鸭绿江、图们江、乌苏里江有中雨,累计面雨量可达15~30毫米,流域其他地区有小雨,累计面雨量可达2~15毫米。

其间,鸭绿江流域水丰水库以下有中到大雨,部分地方有暴雨,累计面雨量为17~32毫米,水丰云峰水库区间有小到中雨,累计面雨量为10~20毫米,云峰水库以上和鸭绿江境外地区有小雨,累计面雨量为2~6毫米。

7月下旬以来,我省强降雨频繁无间歇、强度大、落区重复,全省平均降水量171毫米,较常年多2.5倍,居历史同期多雨的第一位。吉林、辽源、通化、白山和长白山保护开发区等地居历史同期多雨的第一位,白城、四平和延边居历史同期多雨的第三位。白城、洮南、四平、伊通、辽源、东丰、吉林、永吉、磐石、蛟河、通化、通化县、梅河口、柳河、辉南、集安、白山、抚松、长白、临江、江源、罗子沟、敦化、东岗等24站累计降水量均突破历史记录。
受多轮降水的叠加影响,目前全省各地土壤接近饱和,各类次生灾害风险级别高,河流水位和水域面积明显增加。以我省境内的鸭绿江流域为例,根据卫星遥感监测评估,7月28日水体面积较7月12日增加62.9平方公里,临江段水域河道最宽处约1.25公里。

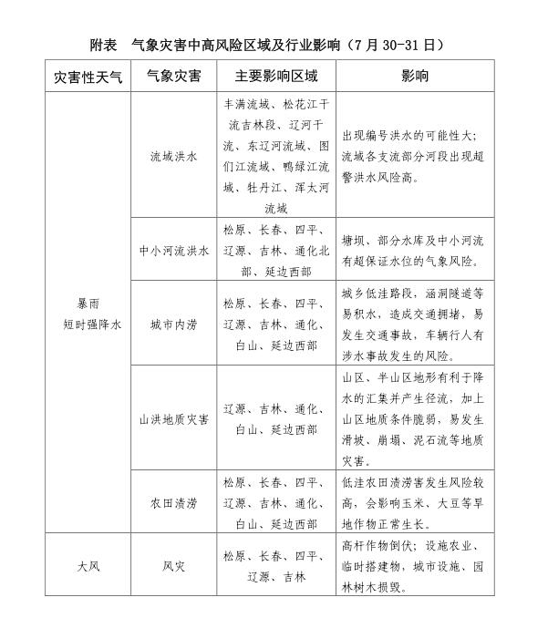
预计30日夜间至31日夜间,中东部有暴雨、短时强降水灾害中高风险;松花江上游、松花江干流吉林段、东辽河、图们江、牡丹江等流域出现编号洪水的可能性大,各支流部分河段出现超警洪水风险高;中部和北部发生城市内涝、农田渍涝风险较高;中东部地区中小河流有超保证水位的气象风险;山区部分地方发生山洪、地质灾害气象风险高。

气象部门建议:目前我省中东部各流域已经出现较重汛情,部分地区已经出现暴雨洪涝灾害,加之此次明显降雨过程,中东部地区地表汇流的速度和量级都明显增大。需重点做好流域洪水、中小河流洪水及山体滑坡、泥石流等山洪地质灾害的防御工作,建议加强中小河流堤坝、水库险工险段巡查。
降雨过程中风力较大,风雨交加可能导致农作物倒伏,引发部分地方农田渍涝,并对蔬菜大棚等农业设施带来不利影响,农民朋友及相关部门需重点做好大风和农田内涝防御工作,针对渍涝农田及时排涝散墒,涝灾偏重地区要加大排涝力度,缩短农田渍涝时间,降低作物倒伏风险;同时还需防御大风对临时建筑物、广告牌、通讯线路等造成不利影响。
各地要做好城市低洼地段积水和内涝防御工作,需做好道路、桥梁、涵洞等交通疏导和安全管理工作,加强低洼路段和空间的管控、积水排涝和应急处置,户外工作人员及时避险。
中国吉林网 吉刻APP
记者 王昕

