最近在网络上超级火热的DeepSeek
引起了全网的关注
热搜一个接一个
这几天热度居高不下
你是否也被刷屏了?
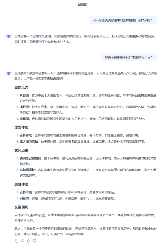
听说它特别懂吉林
那必须得跟它聊聊了

哇!
不仅是说出了吉林的几点特色
还推荐了吉林的景点




这不
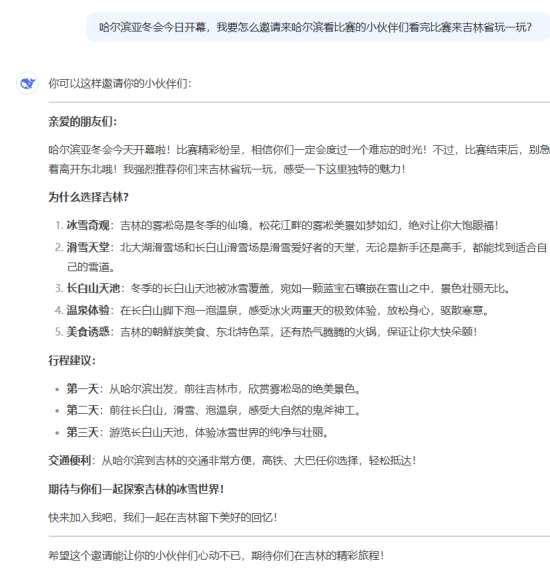
今天哈尔滨亚冬会正式开幕
一个问题给到DeepSeek
如何邀请来哈尔滨看比赛的全国的小伙伴们来吉林?
DeepSeek给出了答案↓↓↓

有没有一点点动心
如果动心了
那赶紧行动啊!




什么
不知道怎么玩儿?
这个问题可难不倒DeepSeek
看看它是怎么给大家推荐的

哇哦!
这线路可真贴心
涵盖了吉林省的许多知名旅游景点
这份吉林旅游线路攻略
你们看完觉得如何?
“DeepSeek还是太全面了”
这句话的含金量充分展示出来啦




小伙伴们
去哈尔滨看比赛后一定来一趟吉林
看看DeepSeek眼中难忘的吉林冬季是什么样的!
中国吉林网 吉刻APP
记者 李易书
摄影 罗浩 蒋盛松 郭亮 李煦 张秋磊
部分图片为网络截图
初审: 赵鹏
复审: 韩方宇
终审: 张彦梅
吉网新闻热线:0431-82902222

