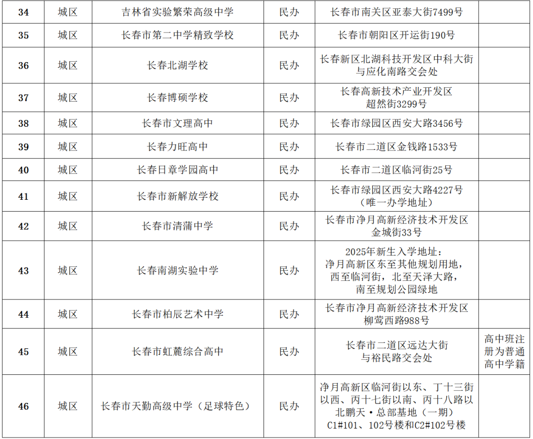
5月22日,中国吉林网从长春市教育局了解到,经长春市教育局审核认定,2025年长春市具备普通高中学历教育招生资质的学校共89所,具备中等职业学校招生资质的学校共40所,现将名单予以公布。









特别提醒:
1.2025年,长春市只有白名单中的学校具备普通高中和中等职业学校招生资质,学校将严格按照有关文件规定开展招生工作。
2.2025年,长春市综合高中只有2所。一是长春市虹麓综合高中(民办),二是农安县瀚文综合高中(民办)。其中,以普通高中名义录取的注册为普通高中学籍;其余注册为本校中职学籍(瀚文综合高中今年中职班不招生)。
3. 2025年,长春市只有城区5所中等职业学校开办综合高中班,包括长春市第一中等专业学校、长春市公共关系学校、长春国际经济贸易职业中专、长春市海乘中等职业学校、长春崇文中等职业学校,综合高中班所录取的学生注册为本校的中职学籍。其他发布开办综合高中班的均为虚假信息,属违规办学、违规招生和虚假谣传。
4.凡不在白名单中的,均为虚假办学,不能办理报到入学和建立学籍等。请广大学生和家长不要轻信,避免上当受骗。
中国吉林网 吉刻APP
记者 越明
初审: 毕铭玮
复审: 韩方宇
终审: 张彦梅
吉网新闻热线:0431-82902222
