7月25日,中国吉林网从长春海关获悉,已发布《2025年第十五届中国—东北亚博览会进境展品海关通关须知》,全文如下:
中华人民共和国长春海关将为2025年第十五届中国—东北亚博览会(以下简称“东博会”)提供全面优质的服务,并按照《中华人民共和国海关法》《中华人民共和国进出口商品检验法》《中华人民共和国进出境动植物检疫法》《中华人民共和国国境卫生检疫法》《中华人民共和国食品安全法》《中华人民共和国关税法》等法律法规对东博会进出境物资实施监管。
东博会期间,长春兴隆海关将派员入驻展会现场,提供相关咨询服务。
东博会境外参展商或其委托的主场运输服务商可凭组委会方出具加盖长春兴隆海关公章的《展品清单》和《消耗、宣传广告品清单》,在专窗办理业务。
一、展览会的备案及审批
(一)“东北亚博览会”及代理报关企业备案。
由“东北亚博览会”(以下简称“东博会”)组委会或指定代理持下列单证在展会开幕前一个月,到长春兴隆海关提交下列单证办理备案手续:
(1)展会备案登记表;
(2)国家主管部门批准的文件;
(3)展会总体方案;
(4)展区平面图;
(5)参展商名录;
(6)展品清单(单列或标明留购、转展、退运、赠送、放弃);
(7)展会用品清单(布展用品、消耗品、广告宣传品)。
接受委托的运输、报关代理企业在办理备案手续时,需要同时提交《海关注册备案证书》和办展人出具的《授权委托书》。
长春兴隆海关根据组委会提交的备案材料,对展会的合法性、展品、展会布展用消耗品和宣传广告用物品等进行审核备案。对布展用消耗品和展会期间消耗、宣传广告品,按海关有关限量规定(见附件1)审核认定,并将海关审核确认盖章的《展品清单》和《消耗、宣传广告品清单》交给办展人,企业可凭此办理展览品的审批、关税减免、进出境通关等事宜。
(二)展览品的审批及准入。
1.进境动植物及其产品、动植物源性食品等展品需办理检疫审批的(见附件2),请参展人或代理公司将相关材料于展会开幕前一个月提交至长春海关动植检处或食安处,办理检疫审批手续。
展览品应当符合《2025年中国-东北亚博览会检验检疫限制清单》(见附件3)和《2025年中国-东北亚博览会检验检疫禁止清单》(见附件4,以下简称《禁止清单》)要求。
个人携带物品应当符合《出入境人员携带物检疫管理办法》(见附件5)和《中华人民共和国禁止携带、邮寄进境的动植物及其产品名录》要求(见附件6)。
2.对部分免予办理强制性产品认证的进口汽车零部件试点实施“先声明后验证”的便利化措施。属于免予办理强制性产品认证范围的进口汽车零部件(见附件7),可凭市场监督管理部门签发的《免于办理强制性产品认证证明》(以下简称《免办证明》)或收货人出具的《免于办理强制性产品认证自我声明》(以下简称《自我声明》)受理申报。
对于凭《自我声明》申报的进口汽车零部件产品,企业在承诺期14日内补办《免办证明》。对《自我声明》未获得《免办证明》的,长春兴隆海关实施退运或者销毁处理。
3.入境参展血液等人体组织、病原微生物、生物制品(纳入药品、兽药、医疗器械管理的除外)等特殊物品的展览品需办理检疫审批的,入境前参展商提出申请(在系统上提交),具体提交材料参见海关总署“出入境特殊物品卫生检疫行政审批”公示内容。经长春海关卫检处审批同意后,签发《特殊物品出入境卫生检疫审批单》,海关对入境的特殊物品实施卫生检疫查验,经检疫合格后方准入境,监管等级为A、B级的特殊物品展览现场必须具备相应生物安全控制条件。
二、进口展览品的报关流程
针对本次博览会的进口展览品有两种通关模式,一是“一站式”通关,二是全国通关一体化通关,企业可以根据实际情况自主选择。
(一)“一站式”通关模式下,由长春兴隆海关负责办理报关、查验放行等工作,以下通关环节所涉及的海关税款均由贸促会或其指定代理公司向现场海关提供银行保函办理税款总担保,海关凭保放行。具体流程如下:
1.对展会期间供消耗、散发的用品,凭海关审核认定的消耗、宣传广告品清单,以法定减免税方式报关,该清单所列的商品,企业不必办理海关减免税手续,在进口报关环节以法定减免方式报关即可予以免税放行。此类商品报关时报关单“监管方式”栏填报“展览品”,“征免性质”栏填报“其他法定”,“征免规定”栏填报“全免”,“备注栏”填报相应的消耗品审核清单编号。
2.第十五届东博会展期内销售的免税额度内的进口展品免征进口关税和进口环节增值税、消费税(见附件8)。享受税收优惠的展品不包括国家禁止进口的商品、濒危动植物及其产品、烟、酒、汽车以及列入《进口不予免税的重大技术装备和产品目录》的商品。
企业在进口展品报关前可以持以下材料到长春绿园海关办理特定减免税的相关手续,需向海关提供的材料有:
(1)《进出口货物征免税申请表》;
(2)展会承办单位或其指定单位确定的参展企业名单及展期内销售申请享受税收优惠政策的展品清单;
(3)进出口合同、发票以及相关货物的产品情况资料;
(4)海关认为需要提供的其他材料。
上述减免税审核确认手续纳入减免税系统管理,征免性质为:博览会留购展品(代码707);监管方式为:一般贸易(代码0110)。
3.对海关审核批准的消耗、宣传广告品和销售品,可以在进口时分别报关并一次性清关,不用在展后办理后续二次报关和销售手续。
4.对展期内销售的超出享受税收优惠政策的展品清单类别范围或销售额度的展品,以及展期内未销售且在展期结束后又不退运出境的展品,按照国家有关规定照章征税。
5.需要转展、退运或无法确定展后流向的展品,以暂时进出口方式报关,待展会结束后再按不同的展品流向办理后续报关及清关手续。此类商品进口报关时报关单“监管方式”栏填报“展览品”,“征免性质”栏填报“其他法定”,“征免规定”栏填报“保函”。
(二)全国通关一体化模式下,以一般贸易方式进境的展览品无需办理转关手续即可在全国各口岸海关查验放行。
1.对入境后原集装箱原封转运至展会举办地的展品,入境口岸海关根据规定办理,后续监管工作由长春兴隆海关负责。
2.对散装和入境后需开箱卸货后再装运至展会举办地的展品,由口岸海关对展品、集装箱、包装物及铺垫材料根据规定办理,后续监管工作由长春兴隆海关负责。
三、展览会期间的驻场监管
驻场监管工作由长春兴隆海关负责。主场运输服务商以及参展商应当遵守海关对展览品展示、销售的管理规定,配合海关做好监管工作。
四、展览品的展后核销结案
展览会以暂时进口方式报关进口的展品是海关监管货物,在展览会闭幕后,办展人或其代理人应根据展览品留购、退运、放弃、赠送、转展、消耗等不同的流向情况,提交相应的货物清单,及时向长春兴隆海关办理展览品后续结案核销手续。
(一)转展展品。
展会结束后,部分展品需运至另外地点举办展览会。办展人或其代理人需向现场海关申请并按照海关对转关运输的有关规定办理转关手续,原征保证金退还。
(二)退运展品。
对于需退运境外的展品,办展人或其代理人持展品退运清单到长春兴隆海关办理退运报关手续。退运出口时报关单“监管方式”栏填报“展览品”,“征免性质”栏填报“其他法定”,“征免规定”栏填报“全免”,同时在报关单关联报关单号栏填报原进口报关单编号。
(三)放弃展品。
对展出后放弃的展览品,办展人或其代理人应向长春兴隆海关提供参展商《放弃声明》到长春兴隆海关办理放弃物品交接手续。
(四)留购和赠送展品。
按照一般贸易方式进行二次报关,并办结纳税等各项海关监管手续,在报关单关联报关单号栏填报原进口报关单编号。
(五)展会上消耗、销售展品。
办展人或其代理人持海关审核认定的消耗品清单及按附件办理的销售品《征免税确认通知书》(绿园海关),分别按第二部分第一条中的1、2种方式及时向海关办理转为正式进口的展览品的进口结关手续,在报关单关联报关单号栏填报原进口报关单编号,并向海关缴纳参展商或其代理人拖欠未缴的各项税费。
五、展览会销案
东博会组委会或其代理人在办理完上述所有展品的结案手续后,一个月内持原暂时进口报关单及海关各种结案单证到长春兴隆海关办理展览会结案手续。
六、记者采访器材
东博会暂时进境的境外记者采访器材,海关按照海关总署公告2008年第104号、2009年第19号、2009年第31号的有关规定办理通关手续。
东博会进出境物资未按规定办理海关手续的,海关根据《中华人民共和国海关行政处罚实施条例》等有关规定予以处理。
本须知未列明事项按相关法律法规办理,且不影响海关新法规的执行。
附件 :
1.《中华人民共和国暂时进出境货物管理办法》部分条款
2.需审批进境的动植物及其产品、特殊物品
3.《2025年中国-东北亚博览会检验检疫限制清单》
4.《2025年中国-东北亚博览会检验检疫禁止清单》
5.《中华人民共和国海关进出境行李物品监管办法》
6.《中华人民共和国禁止携带、邮寄进境的动植物及其产品名录》
7.涉及免予办理强制性产品认证的进口汽车零部件HS编码范围
8.第十五届中国-东北亚博览会享受税收优惠政策的展品清单
附件1
《中华人民共和国暂时进出境货物管理办法》(部分)
第十九条 下列在境内展览会期间供消耗、散发的用品(以下简称“展览用品”),由海关根据展览会的性质、参展商的规模、观众人数等情况,对其数量和总值进行核定,在合理范围内的,按照有关规定免征进口关税和进口环节税:
(一)在展览活动中的小件样品,包括原装进口的或者在展览期间用进口的散装原料制成的食品或者饮料的样品;
(二)为展出的机器或者器件进行操作示范被消耗或者损坏的物料;
(三)布置、装饰临时展台消耗的低值货物;
(四)展览期间免费向观众散发的有关宣传品;
(五)供展览会使用的档案、表格以及其他文件。
前款第(一)项所列货物,应当符合以下条件:
(一)由参展人免费提供并且在展览期间专供免费分送给观众使用或者消费的;
(二)单价较低,作广告样品用的;
(三)不适用于商业用途,并且单位容量明显小于最小零售包装容量的;
(四)食品以及饮料的样品虽未按照本款第(三)项规定的包装分发,但是确实在活动中消耗掉的。
第二十条 展览用品中的酒精饮料、烟草制品以及燃料不适用有关免税的规定。
本办法第十九条第一款第(一)项所列展览用品超出限量进口的,超出部分应当依法征税;第一款第(二)项、第(三)项、第(四)项所列展览用品,未使用或者未被消耗完的,应当复运出境,不复运出境的,应当按照规定办理进口手续。
附件2
需审批进境的动植物及其产品、特殊物品

附件3
2025年第十五届中国—东北亚博览会检验检疫限制清单

注:暂时进出境的东博会物资,依法免予检验,但法律、行政法规另有规定的除外。
附件4
2025年第十五届中国—东北亚博览会检验检疫禁止清单

附件5
中华人民共和国海关进出境行李物品监管办法(海关总署令第276号)
第一章 总 则
第一条 为了规范海关对进出境行李物品的监管,维护国家安全,便利口岸通关,根据《中华人民共和国海关法》、《中华人民共和国关税法》、《中华人民共和国进出境动植物检疫法》、《中华人民共和国国境卫生检疫法》及有关法律、行政法规,制定本办法。
第二条 海关对进出境行李物品的监管,适用本办法。
第三条 进出境行李物品应当通过设立海关的地点进境或者出境。在特殊情况下,进出境行李物品需要经过未设立海关的地点临时进境或者出境的,经国务院或者国务院授权的机关批准后,按照本办法规定办理海关手续。
第四条 进出境人员可以自行向海关办理行李物品进出境手续,也可以委托他人办理。
第五条 进出境行李物品应当符合合理自用的要求;超过合理自用数量的,按照货物办理海关手续。
第六条 进出境人员携带进出境的行李物品应当符合法律、行政法规、国务院的规定或者国务院有关部门依据法律、行政法规的授权作出的规定。进出境人员不得携带违反国家禁止性管理规定的行李物品进出境。进出境人员携带国家限制性管理规定的行李物品进出境的,应当符合限额、限量要求,依法提交许可证件以及其他证明材料。
第七条 海关加强现代科学技术创新应用,提升进出境行李物品监管信息化、数字化、智能化、标准化、便利化水平。
第二章 申报
第八条 进出境人员携带行李物品进出境,应当如实向海关申报。海关在申报台等指定地点接受进出境人员的书面申报。
第九条 进境人员有下列情形之一的,应当向海关书面申报:
(一)携带禁止进境物品的;
(二)携带限制进境物品超过限额、限量要求或者应当提交许可证件以及其他证明材料的;
(三)携带动植物、动植物产品和其他检疫物的;
(四)携带血液等人体组织、病原微生物、生物制品等关系公共卫生安全的物品的;
(五)携带受到检疫传染病污染或者存在传播检疫传染病风险的物品的;
(六)携带超过规定数额货币现钞的;
(七)携带超过规定免税数额或者限量要求物品的;
(八)携带货物、货样、广告品的;
(九)以分离运输方式运进行李物品的;
(十)携带其他依法需要书面申报行李物品的。
第十条 出境人员有下列情形之一的,应当向海关书面申报:
(一)携带禁止出境物品的;
(二)携带限制出境物品超过限额、限量要求或者应当提交许可证件以及其他证明材料的;
(三)携带货物、货样、广告品的;
(四)携带血液等人体组织、病原微生物、生物制品等关系公共卫生安全的物品的;
(五)携带受到检疫传染病污染或者存在传播检疫传染病风险的物品的;
(六)携带超过规定数额货币现钞的;
(七)携带其他依法需要书面申报行李物品的。
第十一条 进出境人员向海关书面申报的,应当填写纸质申报单或者电子申报数据。进出境人员应当在申报台等指定地点向海关出示本人有效进出境证件,递交纸质申报单或者确认电子申报数据,提交许可证件以及其他证明材料,并接受海关验核。
有第九条、第十条所列情形,在海关采取查验措施前,未按上述规定完成书面申报手续的,视为未向海关申报。
第十二条 通过海关实施“红绿通道”申报模式的地点进出境时,携带行李物品的进出境人员按照本办法应当向海关书面申报的,以及不明海关规定或者不知如何选择通道的,应当选择“红色通道”。其他进出境人员,可以选择“绿色通道”。
第十三条 暂时进出境的行李物品,可以在进出境时向海关书面申报登记并按照规定提供担保,经海关核准后批注放行。复带相关行李物品出境或者进境时,海关凭批注记录验放。
第三章 查验
第十四条 海关依法对进出境行李物品实施查验。查验进出境行李物品的时间和场所,由海关根据实际情况确定。
第十五条 对于查验过程中易损毁、易造成人身伤害的物品,进出境行李物品的携带人或者其代理人应当在查验前主动声明。
第十六条 海关可以使用设备、工具、工作犬等对进出境行李物品实施查验,并依法取样。
第十七条 海关查验进出境行李物品时,进出境人员或者其代理人应当到场,按照海关要求搬移、开拆和重封行李物品,并如实回答海关工作人员的询问。海关认为必要时,在有见证人在场的情况下,可以径行查验。
第十八条 海关对进出境行李物品加施的封识、封志,任何人不得擅自开启或者损毁。
第四章 处置
第十九条 海关按照《中华人民共和国关税法》、《进境物品关税、增值税、消费税征收办法》以及其他有关法律、行政法规的规定,对准许进境的行李物品征收税款。
第二十条 进出境行李物品在依法缴清税款或者提供担保、提交许可证件以及其他证明材料后,海关予以放行;但依法需检疫的,还应当经检疫合格。
第二十一条 进境人员携带的行李物品符合《中华人民共和国进出境动植物检疫法实施条例》第四十三条规定情形的,海关予以截留并出具相关凭证。截留期限不超过七日,但需要作实验室检疫、隔离检疫的,按照有关法律、行政法规和海关总署规定办理。
第二十二条 进境人员携带的行李物品有下列情形之一的,应当实施检疫处理,并接受海关监督:
(一)受到检疫传染病污染的;
(二)发现与人类健康有关的病媒生物的;
(三)存在传播检疫传染病风险的其他情形的;
(四)发现具有动植物检疫风险的活体有害生物,且可能造成扩散的;
(五)其他依法应当实施检疫处理的。
第二十三条 有下列情形之一,无法当场办结海关手续的,进出境人员应当在三个月内予以办结:
(一)应当缴纳进境行李物品税款的;
(二)应当提交许可证件以及其他证明材料的;
(三)应当按照货物办理海关手续的;
(四)对进出境物品的属性、内容、价值等存疑,需要进行检测、鉴定等处理的;
(五)需要作退回等处理,无法立即实施的。前款第四项的作业时间不计入时限。
第二十四条 符合本办法第二十三条规定的下列行李物品,进出境人员应当在七日内办结海关手续:
(一)危险化学品;
(二)鲜活、易腐、易失效等不宜长期保存的行李物品;
(三)血液等人体组织、病原微生物、生物制品等关系公共卫生安全的行李物品;
(四)其他海关总署规定的行李物品。
第二十五条 进境人员携带的行李物品有下列情形之一的,且已经海关依法处理的,经海关同意可以退回:
(一)未缴纳进境行李物品税款的;
(二)未能按照货物办理海关手续的;
(三)未能提交许可证件以及其他证明材料的;
(四)属于禁止进境物品的;
(五)经检疫不合格又无有效处理方法的;
(六)其他依法可以退回的。
第二十六条 进出境人员对行李物品声明放弃的,经海关同意可以作放弃处置,但依法不得放弃的除外。经海关截留检疫合格后,进境人员未在截留期限内领取进境行李物品的,作自动放弃处理。
第二十七条 进境人员携带的行李物品有下列情形之一的,由海关依法进行拍卖、变卖、销毁等处置:
(一)经海关同意放弃或者自动放弃的;
(二)属于禁止进境物品且无法退回的;
(三)经检疫不合格又无有效处理方法且无法退回的;
(四)未在规定时限内办结海关手续的;
(五)在海关监管区内超过三个月无人认领的。上述行李物品不宜长期保存的,海关可以根据实际情况提前处理。
第五章 分离运输、过境的行李物品
第二十八条 进境人员以分离运输方式运进行李物品的,应当在人员进境时向海关申报。经海关同意的,应当自本人进境之日起六个月内办结海关手续。出境人员以分离运输方式运出行李物品的,应当在本人出境前办结海关手续。
第二十九条 进出境人员申报分离运输行李物品时,应当向海关提交本人有效的进出境证件、分离运输行李物品清单等材料。
第三十条 过境人员不离开海关监管区的,可以免填行李物品申报单,未经海关同意,不得将行李物品留在境内。必要时,海关可以查验其行李物品。前款规定的人员不得携带禁止进境物品,但经主管部门批准或者同意的除外。
第三十一条 过境人员获准离开海关监管区的,海关按照进境人员予以监管。
第六章 附则
第三十二条 任何人不得扰乱海关监管作业现场秩序,未经海关允许不得在海关监管作业现场录音、录像、拍照。非进出境人员凭有效证件经工作人员通道进出海关监管作业现场,不得携带进出境物品及免税品,应当接受海关检查。
第三十三条 对违反本办法规定的行为,由海关依法予以处理。
第三十四条 法律、行政法规、国务院的规定或者国务院有关部门依据法律、行政法规的授权作出的规定,对下列进出境行李物品另有规定的,从其规定:
(一)享有外交、领事特权与豁免的人员携带进出境的;
(二)非居民长期旅客(含常驻人员)、境外登山团体和个人、回国高层次留学人才、来华工作海外科技专家等特定人员携带进出境的;
(三)进出海南自由贸易港以及其他海关会同有关部门监管的特殊区域的;
(四)其他根据法律、行政法规以及相关部门根据法律、行政法规授权规定的。前款第一项享有外交、领事特权与豁免的人员应当主动出示护照、签证或者相关证明文件,海关核实后给予相应礼遇。
第三十五条 本办法下列用语的含义是:“行李物品”,是指进出境人员携带的物品,包括随身携带、分离运输的物品等。“分离运输行李物品”,是指进出境人员以分离托运方式运进或者运出的本人行李物品。
第三十六条 本办法所称的“超过”不包括本数。
第三十七条 本办法由中华人民共和国海关总署负责解释。
第三十八条 本办法自2025年4月1日起施行。1989年11月1日海关总署令第9号公布、根据2010年11月26日海关总署令第198号、2017年12月20日海关总署令第235号修改的《中华人民共和国海关对进出境旅客行李物品监管办法》,1991年9月2日海关总署令第25号公布、根据2010年11月26日海关总署令第198号修改的《中华人民共和国海关关于过境旅客行李物品管理规定》,1992年9月10日海关总署令第35号公布、根据2010年11月26日海关总署令第198号修改的《中华人民共和国海关对进出境旅客旅行自用物品的管理规定》,1995年12月25日海关总署令第55号公布、根据2010年11月26日海关总署令第198号修改的《中华人民共和国海关关于进出境旅客通关的规定》,1996年8月10日海关总署令第58号公布、根据2010年11月26日海关总署令第198号、2017年12月20日海关总署令第235号修改的《中华人民共和国海关对中国籍旅客进出境行李物品的管理规定》,2012年8月2日原国家质量监督检验检疫总局令第146号公布、根据2018年4月28日海关总署令第238号、2018年5月29日海关总署令第240号、2018年11月23日海关总署令第243号修改的《出入境人员携带物检疫管理办法》同时废止。
附件6
中华人民共和国禁止携带、邮寄进境的动植物及其产品名录【1】
一、动物及动物产品类
(一)活动物(犬、猫除外【2】),包括所有的哺乳动物、鸟类、鱼类、两栖类、爬行类、昆虫类和其他无脊椎动物,动物遗传物质。
(二)(生或熟)肉类(含脏器类)及其制品;水生动物产品。
(三) 动物源性奶及奶制品,包括生奶、鲜奶、酸奶,动物源性的奶油、黄油、奶酪等奶类产品。
(四)蛋及其制品,包括鲜蛋、皮蛋、咸蛋、蛋液、蛋壳、蛋黄酱等蛋源产品。
(五)燕窝(罐头装燕窝除外)。
(六)油脂类,皮张、毛类,蹄、骨、角类及其制品。
(七)动物源性饲料(含肉粉、骨粉、鱼粉、乳清粉、血粉等单一饲料)、动物源性中药材、动物源性肥料。
二、植物及植物产品类
(八)新鲜水果、蔬菜。
(九)烟叶(不含烟丝)。
(十)种子(苗)、苗木及其他具有繁殖能力的植物材料。
(十一)有机栽培介质。
三.其他类
(十二)菌种、毒种等动植物病原体,害虫及其他有害生物,细胞、器官组织、血液及其制品等生物材料。
(十三)动物尸体、动物标本、动物源性废弃物。
(十四)土壤
(十五)转基因生物材料。
(十六)国家禁止进境的其他动植物、动植物产品和其他检疫物。
注:1.通过携带或邮寄方式进境的动植物及其产品和其他检疫物,经国家有关行政主管部门审批许可,并具有输出国家或地区官方机构出具的检疫证书,不受此名录的限制。
2.具有输出国家或地区官方机构出具的动物检疫证书和疫苗接种证书的犬、猫等宠物,每人仅限一只。
附件7
海关总署商品检验司关于对免予办理强制性产品认证进口汽车零部件试点实施“先声明后验证”便利化措施的通知
(商检函【2019】32号)
涉及免予办理强制性产品认证的进口汽车零部件HS编码范围

附件8
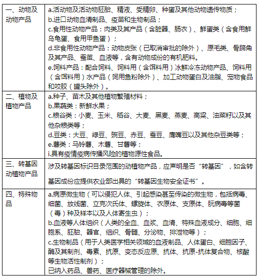
第十五届中国-东北亚博览会享受税收优惠政策的展品清单

注:1.第1类展品包括以动植物为原料的食品、饮料。
2.清单所列展品不包括国家禁止进口的商品,濒危动植物及其产品,烟、酒、汽车以及列入《进口不予免税的重大技术装备和产品目录》的商品。
中国吉林网 吉刻APP
记者 刘赜瑞
