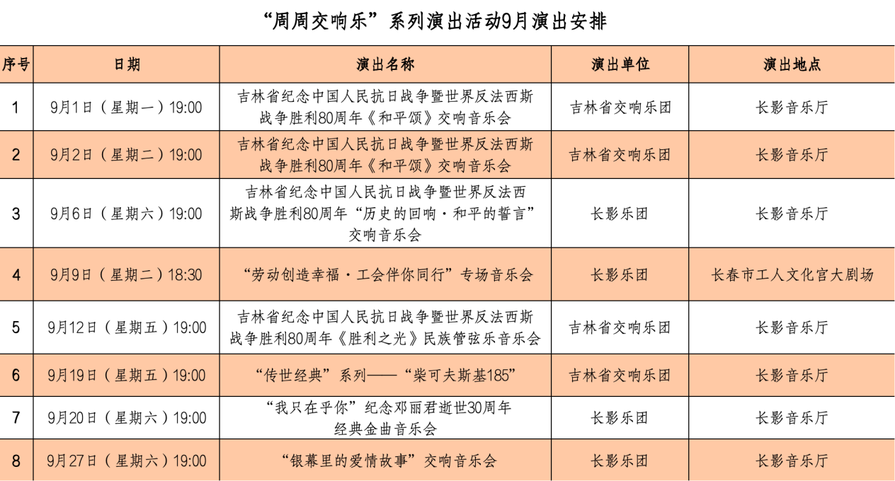
金秋9月,2025“周周交响乐”系列演出活动继续陪伴观众奏响秋之乐章。当月的演出将以“铭记历史、传承经典”为核心,为观众带来8场风格各异的交响演出,从红色主题的庄严礼赞到经典金曲的深情回望,全方位满足广大市民的精神文化需求。

红色记忆是这个月演出的重要篇章。9月1日晚,吉林省交响乐团2025-2026音乐季系列演出开幕巨献——《和平颂》交响音乐会,将在长影音乐厅磅礴奏响。作为吉林省纪念中国人民抗日战争暨世界反法西斯战争胜利80周年重要活动,本场音乐会由中国音乐学院指挥系教授金野执棒,乐团将携手东北师范大学与吉林师范大学音乐学院学生合唱团,以雷霆之声铭刻血色历史,以恢弘乐章礼赞永恒和平。节目单精心编排,序曲《松花江上》以悲怆旋律唤醒民族记忆;上篇“黑土地上的不屈史诗”以交响组曲《抗联颂》重现抗联战士的悲壮历程;下篇“黄河奔腾中的民族精魂”,以《黄河船夫曲》《黄河颂》《黄河愤》《保卫黄河》四个乐章展现中华民族的顽强精神。9月2日晚,这场令人期待的时空交响将再度亮相长影音乐厅。

9月6日晚,长影乐团将接力带来同主题的“历史的回响・和平的誓言”交响音乐会,通过音乐搭建起历史与当下的对话桥梁,上半场聚焦中外经典反法西斯及抗战主题音乐,下半场充分发挥长影乐团特色,以深入人心的电影音乐继续升华主题。
9月12日晚,吉林省交响乐团还将以民族管弦乐形式,再次奏响抗战记忆,演绎青年作曲家刘畅创作的民族管弦乐套曲《胜利之光》,让红色旋律在新时代持续传递力量。
9月9日晚,长影乐团将在长春市工人文化宫大剧场带来“劳动创造幸福・工会伴你同行”专场音乐会。今年是长春市总工会成立80周年,本场音乐会将融合交响乐、朗诵、合唱、歌舞等多种艺术形式,通过“光辉岁月・致敬初心”“匠心筑梦・时代先锋”“凝心聚力・再启新程”三个篇章,回顾工会80载奋斗历程。现场不仅有《红旗颂》《在灿烂阳光下》等经典旋律,还有讲述劳模故事的《匠心・坚守》、展现职工生活的《家的温度》,更有《笑之歌》《最终的信仰》等动听曲目。演出中还将为工作30年的优秀工会干部颁发纪念奖章,进一步弘扬劳模精神、劳动精神、工匠精神。
经典作品的上演不仅值得期待,更会引发人们的情感共鸣。9月19日晚,吉林省交响乐团将在长影音乐厅推出“传世经典”系列——“柴可夫斯基185”,特邀中国歌剧院首席常任指挥袁丁执棒,携手新锐小号演奏家张桐子煜,带来亚历山大・阿鲁秋年的《降A大调小号协奏曲》与柴可夫斯基的《F小调第四交响曲》(作品36)。
9月20日晚,长影乐团将带来“我只在乎你”纪念邓丽君逝世30周年经典金曲音乐会,以管弦乐与声乐融合的形式,演绎《千言万语》《小城故事》《甜蜜蜜》等近20首经典曲目,唤醒几代人的青春记忆。
9月27日晚,“银幕里的爱情故事” 交响音乐会最后登场,长影乐团将融合交响乐与电声乐队,重塑东西方经典影视爱情金曲,为观众打造一场沉浸式唯美爱情主题视听盛宴。
当月演出可通过大麦网、猫眼购票观看。

(具体以演出当天为准)
吉刻新闻记者 殷维
图片来源 被采访对象
