近日,记者从长春市民政局获悉,长春市2025年适老化改造“焕新”活动全面启动。通过政府补贴方式,帮助老年人家庭改善居住环境,提升生活品质。
一、活动时间
2025年9月22日10:30开始,至2025年11月30日22:00结束,每日活动时间为10:30-22:00,活动时间内门店用券时间以门店营业时间为准。活动期间,如补贴资金提前使用完毕,则活动即刻结束。
二、补贴对象
长春市内60周岁及以上有居家适老化改造需求的老年人(自申请之日起年满60周岁)。
三、补贴产品
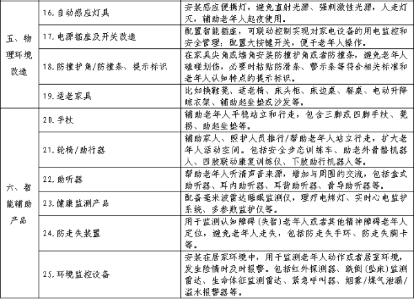
产品围绕“如厕洗澡安全,室内行走便利,居家环境改善,智能监测跟进,辅助器具适配”等方面,详见《居家适老化改造产品“焕新”补贴建议目录》(附件1)。
四、补贴标准及发放形式
按照产品成交价格进行补贴。补贴标准为:消费者自付70%,政府补贴30%,每位消费者全省范围内所有商户累计补贴最高2000元。
消费者通过中国银联云闪付APP领取7折补贴券,每日最多可领取并使用1张补贴券,补贴券当天内有效,失效可重复领取,活动期间每人最多可领取并使用补贴券10张。每张补贴券只能核销1次,每次核销最多可同时购买10件商品。
五、活动流程
1.长春市内年满60周岁消费者,实名注册云闪付APP,绑定本人62开头银行卡,并打开手机定位功能,点击“消费补贴”-“适老化补贴”,领取补贴券,或直接前往线下销售门店,使用云闪付APP扫“门店码”领取补贴券。
2.消费者在销售企业付款时,使用云闪付APP内绑定的62开头银行卡刷卡/手机闪付进行付款,系统将自动核销政府补贴,消费者在签购单签写姓名。
3.参与活动的消费者配合提供真实姓名、身份证号等信息,商户管理员或者收银员通过云闪付APP上传签购单、发票、物流单、送货照片、收货地址(应在长春市地域范围内)等内容,其中产品发票开具给消费者个人,开票金额为“实际支付金额 政府补贴金额”。
4.如出现撤销交易、退货情况,应由销售经营主体按原支付路径完成退款流程,撤销订单当日退券,退货订单完成后于次日退还领券资格。
六、其他事项
1.为更好保障消费者权益,政府部门将结合实际在必要范围内收集消费详情(包括:交易时间、交易金额、核销金额、核销类型、交易商家等信息),以便进行检查与核实。
2.在法律规定范围内如发生不可抗力等因素,补贴券活动出现变更或调整,以政府部门相关公告为准。
3.中国银联客服电话95516。
附件:1.居家适老化改造产品“焕新”补贴建议目录

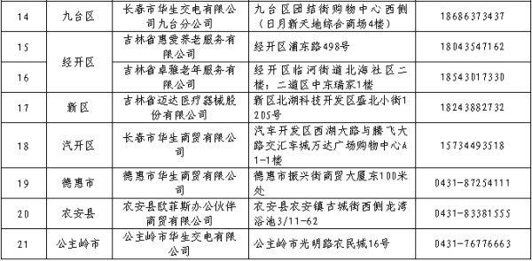
2.参加活动企业名单


中国吉林网 吉刻新闻 记者 郭雍皓
