中国吉林网从吉林省人社厅网站上获悉,17日吉林省发布取消职业技能鉴定部分证明材料的通知。
按《人力资源和社会保障部关于取消部分规范性文件设定的证明材料的决定》(人社部发〔2019〕20号)要求,我省拟对涉及职业技能鉴定的部分证明材料予以取消,现就有关事项通知如下:
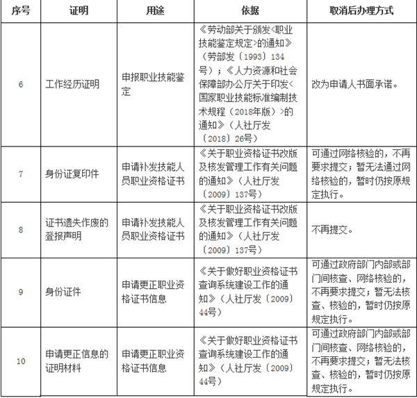
一、自发文之日起,取消身份证明、结业证书等10项涉及职业技能鉴定的证明材料(详见附件)。
二、取消职业技能鉴定的部分证明材料,是贯彻党中央、国务院关于减证便民、优化服务的决策部署,落实《国务院办公厅关于做好证明事项清理工作的通知》(国办发〔2018〕47号)的具体举措,各地、各有关单位要高度重视、认真落实,及时调整工作流程及工作要求,切实把方便群众办事落到实处。
三、各地要以此次取消部分证明材料为契机,开展职业技能鉴定领域业务梳理及安全风险排查,确保考试安全,维护职业资格证书的权威性。
附件:


中国吉林网 吉刻APP记者 贾子尧
编辑: 张琪 责任编辑:杨春红 审核:姜乃波 吉网新闻热线:0431-82902222

