“法制晚报”微信公号11月26日消息,受刑满获释的罪犯百万报酬的诱惑,河南省第一监狱八监区三分监区分监区长曹某从负责印刷2016年度全国研究生考试试卷的第八监区偷拍了综合能力、政治、数学(一)、数学(二)、数学(三)、英语(一)、英语(二)、西医综合8张考卷,通过弹射装置将存储卡弹射到监狱外,最终造成2016年度研究生考试外泄到全国各地。
法制晚报 看法新闻记者独家获悉,这起公安部督办案件,是我国刑法修正案(九)规定作弊入刑以来警方破获的首起大规模有组织考试舞弊系列案,涉案人员已经陆续获刑。其中,监区长曹某被湖北省潜江市法院以非法获取国家秘密罪判处有期徒刑1年6个月,八监区教导员张某被河南省开封市鼓楼区法院认定构成玩忽职守罪,但免于刑事处罚。
2016年研究生考题泄露 公安部督办侦查
2015年12月26日,是2016年度研究生考试的第一天。

据北京青年报等多家媒体报道,多名网友爆料称考试泄题,开考前手抄的考题答案就已经在考研QQ群、微信群中流传,而这些内容大多与真题一致。
27日,教育部通过官方微博通告,已经接到举报,报请公安机关调查。
在公安部督办下,湖北省公安厅组成专案组侦查此案。经过侦查,武汉一教育咨询服务部负责人王某被抓。顺藤摸瓜,民警又抓获了王某的合作伙伴詹某以及詹某的上家、从河南携带试卷和答案来武汉培训的李思源。
经过审讯警方了解到,李思源等人获取试题后,先是在河南郑州举办培训班,按政治、英语、数学等单科5888元、两科10800元、三科16800元的标准收费,考生也可签“包过”协议,考后证实押题成功后再付余款。
但李思源办的培训班知名度太低,只招到20多人。于是,他们又与武汉的培训机构联系,共同以“包过班”名义招录到数百名学员。培训采取全封闭授课形式,每位培训者进入培训点时,要通过金属探测器检查,所谓授课就是将试题和答案发给考生背诵,所有的培训材料不许带出,考生看完后集中销毁冲入下水道。

此外,试题和答案还被泄露给王某、梁某、詹某等考试舞弊团伙,他们以高价销售给更多考生。
罪犯服刑时发现秘密 出狱后开考研培训公司
在审讯中,王某承认了来武汉培训时带过来的考题就是真题,而试题是从印刷厂窃取的。而这个印刷厂,在河南省第一监狱里。根据王某交代出的线索,警方终于找到了泄密的源头。
法院审理后查明:曹某是河南省第一监狱八监区三分监区分监区长,其所在的第八监区,长期承担印刷国内各类考试试卷的任务。而李思源、罗银山是在河南省第一监狱服刑的罪犯。李思源当初入狱,就是因为组织考试舞弊被判非法泄露国家秘密罪,罗银山则是因销售赃物、盗窃罪、聚众斗殴罪和非法持有枪支罪“三进宫”。
服刑期间李思源发现,罗银山参与劳动的印刷厂内有“高考试卷”字样的档案袋,之后得知一些重要考试试卷在此印刷。于是他和罗银山多次商议,决定将来出狱后从第一监狱窃取试卷,对外招生组织培训挣钱。
2015年3月罗银山刑满获释后,通过他人介绍结识河南省第一监狱八监区三分监区分监区长曹某;2015年9月李思源出狱,之后立即与孙某等人共同出资成立了郑州楚博教育咨询有限公司。据李思源交代,罗银山称他有渠道能拿到研究生试卷,但要求给他200万。
李思源、罗银山两人商定,由罗银山负责从第一监狱窃取2016年度全国硕士研究生招生考试试卷,李思源负责对外招生。之后,郑州楚博教育咨询有限公司开办硕士研究生考试辅导班,宣称有70%的试题命中率。
被获释犯人“百万”报酬利诱 监狱领导偷出考题
2015年11月,经罗银山多次劝说利诱,并许诺考试后给予百万报酬,曹某最终答应帮忙从第一监狱第八监区内窃取2016年度全国硕士研究生招生考试的试卷,罗银山将照相机、内存卡、弹射装置等物品交给曹某。
11月底,曹某趁人员封闭前,将上述物品带入第八监区生产厂区自己的铁皮柜内藏匿。
12月4日,曹某进入厂区进行封闭式的研究生考试试卷印制工作。
12月11日,河南省第一监狱第八监区开始印刷2016年度全国硕士研究生招生考试的各科试卷。曹某使用照相机先后拍摄了综合能力、政治、数学(一)、数学(二)、数学(三)、英语(一)、英语(二)、西医综合8张试卷,于12月15日中午、12月18日中午在河南省第一监狱兆润宾馆三楼分别将存储上述试卷照片的内存卡通过弹射装置弹射至监狱外。
罗银山交代说,弹射装置是自己用钢管加橡皮筋做的,类似弹弓,将储存有偷拍试卷照片的TF卡(存储卡)绑在木棍上,曹某弹出后自己在监狱外捡。
请高校老师作答后 掺入三成非真题形成“押题版”
12月16日、12月19日下午,罗银山分两次将存储试卷照片的内存卡交给李思源等人。李思源等人拿到试卷后进行编辑。
12月19日至21日,他们请来高校教师解答试卷,再由李思源等人对答案进行编辑,将试题、答案汇总。在真题中,他们加入了30%的非考试题目,形成“押题版”。
12月23日至25日,郑州楚博教育咨询有限公司对参加培训的20多名考生在郑州进行“考前培训”,培训内容为窃取的政治、英语(二)、综合能力等科目试卷中的试题。
李思源等人还到武汉与当地培训人员合作,约定由王某对外招生、联系场地与授课教师,李思源等人负责提供试题及答案,考试结束后根据正确率,王某付款40万元;成绩公布后王某再付40万元。李思源等人在武汉大学三环公寓等地组织研究生考试培训,讲解英语(二)、政治和综合能力试卷中的试题及答案。
律师称被告人系被利诱应轻判 法院不认可
身为河南监狱干警的曹某,被公诉至湖北省潜江市法院。
法庭上,曹某的辩护律师称,监狱干警曹某犯意的产生,是刑满释放人员罗银山多次劝说、利诱、指挥和安排下的结果,曹某主观恶性小,系初犯偶犯,且归案后认罪态度好,归案后能如实供述自己的罪行,建议从轻处罚。
经过审理法院认为,曹某以窃取方法,非法获取绝密级考试试题,其行为已构成非法获取国家秘密罪。
李思源、罗银山等人在全国硕士研究生招生考试中,非法获取试题后,对外招生培训,组织作弊,行为均已构成组织考试作弊罪。
法院同时认为,曹某虽然系初犯偶犯,但这并非从轻处罚的量刑情节;对于辩护律师提出的主观恶性小及曹某系受他人指挥安排实施犯罪行为的意见,法院认为被告人作为监狱的分监区长,不应在别人劝说、利诱之下产生犯罪的故意,因此系利诱和指挥后实施犯罪不能作为从轻处罚的情节。
最终,湖北省潜山市法院以非法获取国家秘密罪判处曹某有期徒刑1年6个月,以组织考试作弊罪判处李思源有期徒刑2年6个月、罗银山有期徒刑2年3个月。
管理有漏洞 监区教导员被判玩忽职守罪
2017年9月29日,河南省第一监狱八监区教导员张某被判构成玩忽职守罪,但免于刑事处罚。
判决书显示,2017年4月24日,河南省开封市鼓楼区检察院刑事执行检察局干警联系河南省第一监狱纪委,通知张某到纪委谈话室等候,同日张某被取保候审。
法院认定,张某作为河南省第一监狱八监区教导员,在2016年度研究生试卷印制工作中带队负责印制期间的全面工作。在安全保密检查、生产厂区出入检查登记、外向窗户封闭等诸项管理工作中,张某不认真履行职责,不严格落实相关安全保密规定,造成印制试卷期间存在管理上的诸多漏洞,曹某正是利用了这些管理漏洞窃取了8份研究生试卷,造成国家绝密试卷泄密的严重后果,央视等诸多媒体报道后造成恶劣的社会影响。
法院审理后认为,张某作为国家机关工作人员,在负责入闱印制全国研究生考试试卷期间,不认真履行职责,致使国家绝密级试卷泄密,造成恶劣社会影响,其行为已构成玩忽职守罪。鉴于其案发后主动向组织说明情况要求处罚,能如实供述自己的犯罪事实属自首,依法可以免予刑事处罚。
向教育部举报者也不干净 也被查出组织作弊获刑
2016年全国硕士研究生招生考试泄题事件,是我国刑法修正案(九)作弊入刑施行以来,警方首次破获的大规模有组织考试舞弊案。
在公安部指挥下,此次事件中处于窃题、传题、解题、招生、培训、组织作弊、替考各个环节中的全国各地多个考试舞弊团伙被破获,最终分别获刑。
令人愕然的是,2016年度研究生考试期间向教育部举报考试舞弊的人,最终也被抓获。
向教育部举报2016年度研究生考试期间存在严重作弊问题的,是培训行业的彭某。
彭某和李思源曾因争夺生源有矛盾。2015年12月25日下午,他听说李思源已经拿到了2016年研究生考试试题和答案并在武汉向考生兜售,为报复,于是向教育部举报,之后教育部联合公安部查处。
而在侦查过程中警方发现,彭某得知袁某正在组织考试作弊后,招收2名郑州考生到宾馆,由袁某提供作弊器材;12月24日晚,袁某收到覃某发送的部分考题和答案,遂将英语作文等考题和答案透漏、提供给考生和彭某。其实,覃某拿到的答案,源头正是李思源。
2015年27日凌晨,民警将彭某抓获。最终,郑州市管城回族区法院以组织考试作弊罪判处彭某有期徒刑1年。
据了解,所有涉案考生,已全部被取消考试成绩。
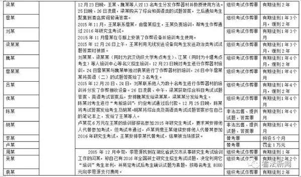
其他参与组织作弊、非法提供考题答案等人员的获刑情况


