中共吉林省委 吉林省人民政府
关于表彰第十五届吉林省社会科学优秀成果奖
获奖成果的决定
近日,中共吉林省委、吉林省人民政府印发了《关于表彰第十五届吉林省社会科学优秀成果奖获奖成果的决定》,并要求全省广大哲学社会科学工作者坚持以习近平新时代中国特色社会主义思想为指导,潜心钻研、守正创新,不断推出精品力作,为推动吉林哲学社会科学事业高质量发展,奋力谱写中国式现代化吉林篇章作出新的更大贡献。《关于表彰第十五届吉林省社会科学优秀成果奖获奖成果的决定》全文如下。
中共吉林省委 吉林省人民政府
关于表彰第十五届吉林省社会科学优秀成果奖
获奖成果的决定
(2025年11月14日)
近年来,在省委和省政府的坚强领导下,全省哲学社会科学战线坚持以习近平新时代中国特色社会主义思想为指导,深入学习贯彻习近平文化思想,全面落实习近平总书记关于哲学社会科学工作的重要论述和关于吉林工作的系列重要指示精神,紧紧围绕党和国家重大战略需求、全省经济社会发展需要和文化强省建设目标进行了深入理论研究和实践探索,取得了一批优秀研究成果,在强化思想引领、繁荣学术研究、健全学科体系、激励人才成长等方面发挥了积极作用,为奋力推动吉林全面振兴和高质量发展提供了有力理论支撑和智力支持。
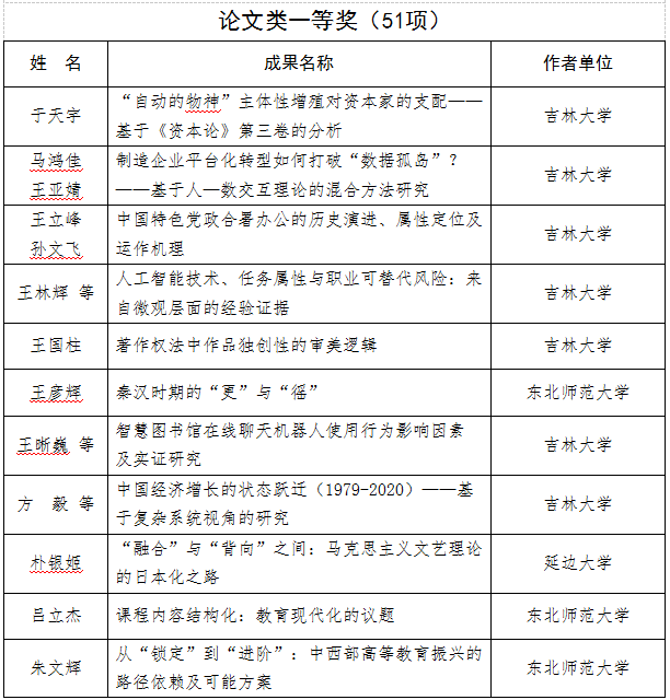
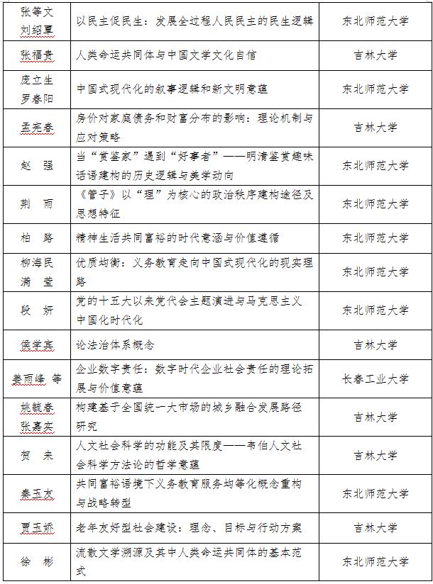
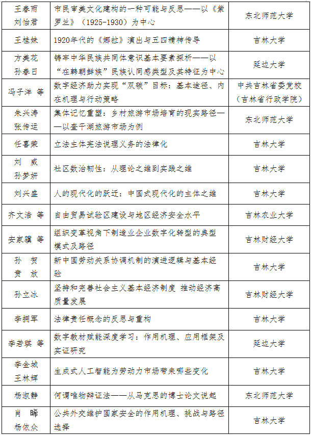
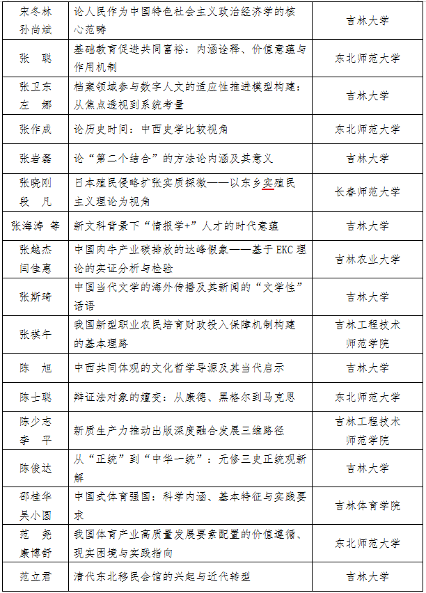
为表彰先进,省委、省政府决定授予王智超《着力培养造就高素质教师队伍扎实推动教育强国建设》等89项成果“第十五届吉林省社会科学优秀成果一等奖”;授予于彦华《大学教师教学学术的生成》等108项成果“第十五届吉林省社会科学优秀成果二等奖”;授予丁一兵等《境外人民币清算行对中国OFDI效率的影响及机制研究》等182项成果“第十五届吉林省社会科学优秀成果三等奖”。希望获奖作者珍惜荣誉,再接再厉,再创佳绩。
全省广大哲学社会科学工作者要以获奖作者为榜样,紧密团结在以习近平同志为核心的党中央周围,坚持以习近平新时代中国特色社会主义思想为指导,深入贯彻落实习近平总书记关于东北全面振兴和吉林工作的系列重要指示精神,聚焦重大理论和现实问题,潜心钻研、守正创新,不断推出具有原创性、开拓性,体现中国特色、彰显吉林风格的精品力作,为推动吉林哲学社会科学事业高质量发展,奋力谱写中国式现代化吉林篇章作出新的更大贡献!
附件:第十五届吉林省社会科学优秀成果奖获奖名单
(此件公开发布)
附件
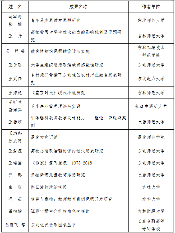
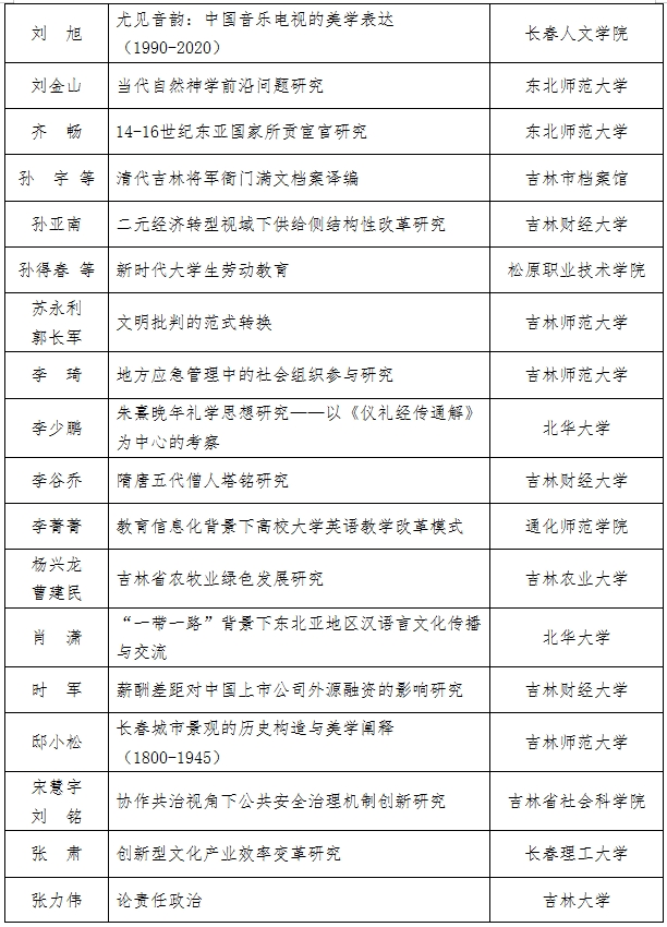
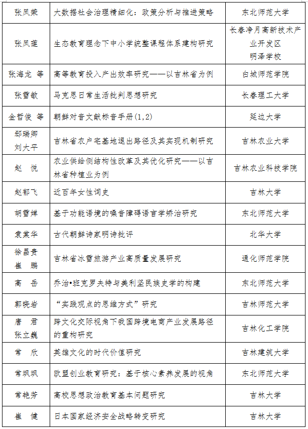
第十五届吉林省社会科学优秀成果奖获奖名单
(共计379项,以作者姓名笔画为序)




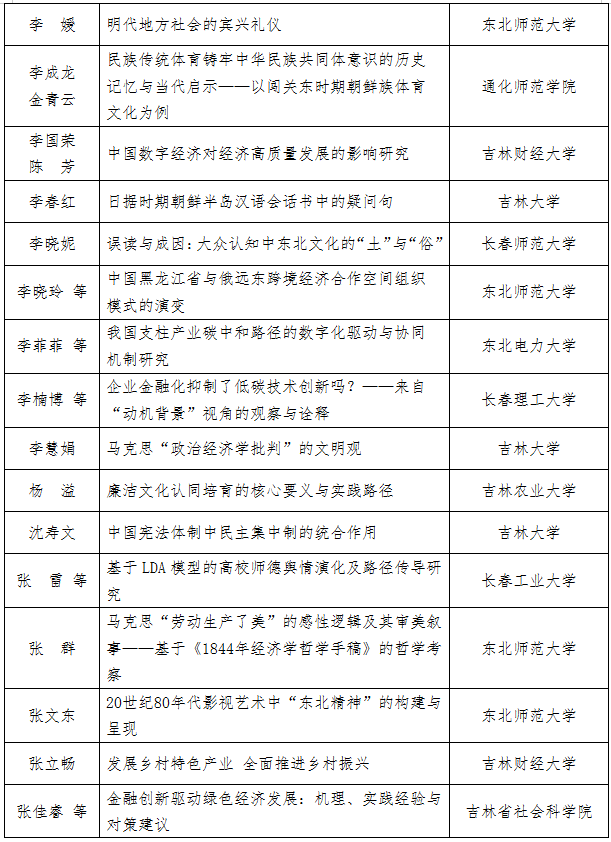
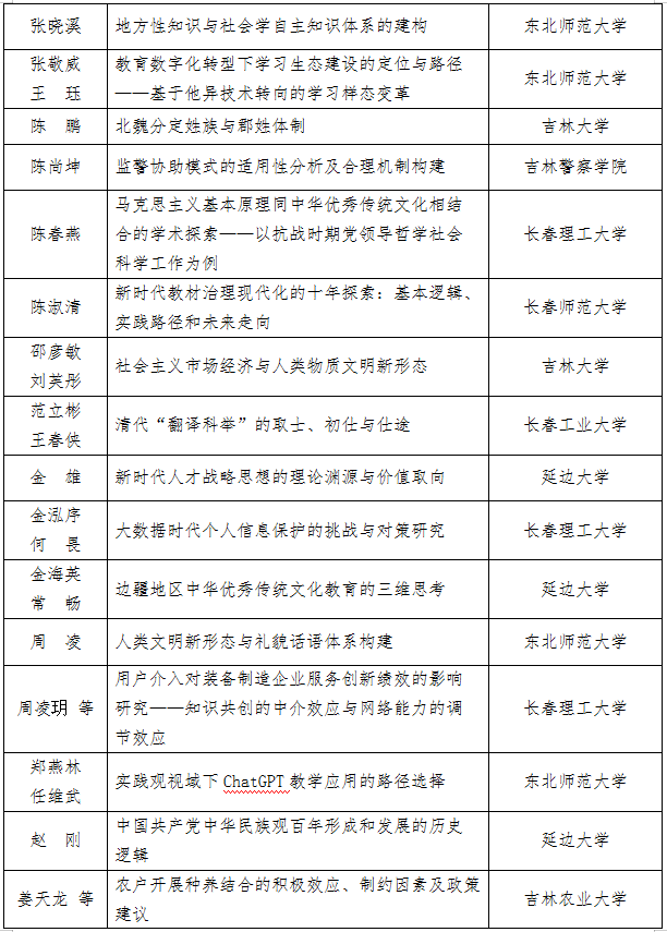
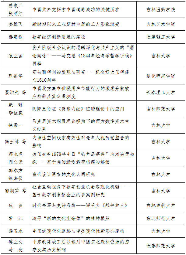
论文类二等奖(61项)





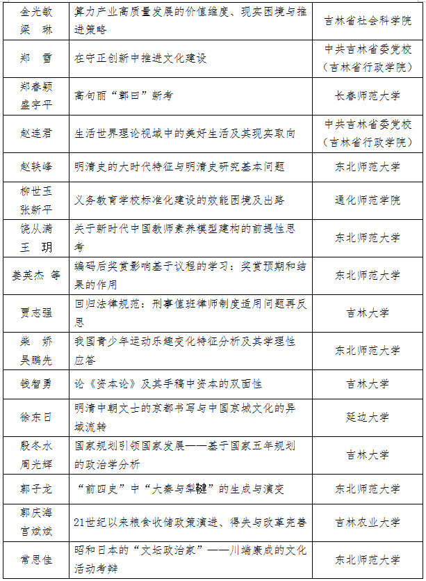
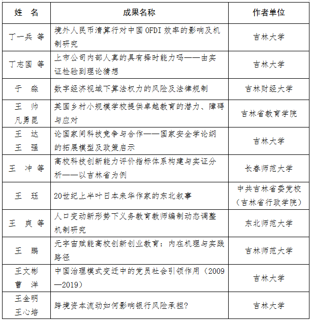
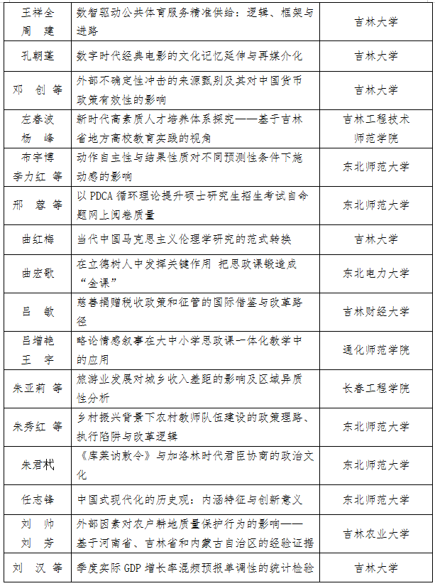
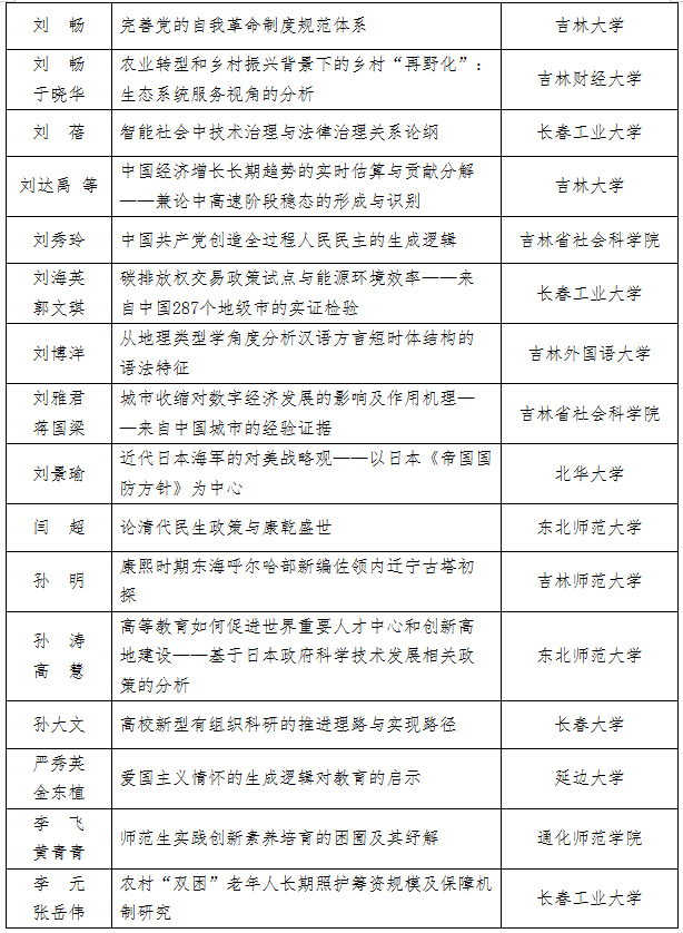
论文类三等奖(100项)







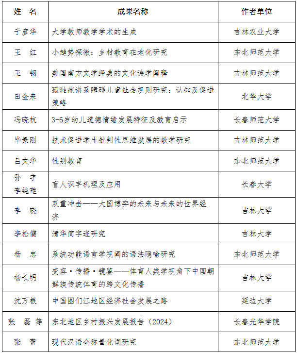
著作类一等奖(26项)



著作类二等奖(32项)


著作类三等奖(60项)




研究报告类一等奖(12项)


研究报告类二等奖(15项)


研究报告类三等奖(22项)


