吉林省医药中等职业学校2025年
公开招聘非在编合同制工作人员公告
吉林省医药中等职业学校是吉林省药品监督管理局直属公办学校。学校成立于1983年,是省内唯一一所由行业主管部门领导的以药学专业为主要发展方向的公办中职学校。为适应学校下一步发展需要,加强并完善学校教师队伍建设,现面向社会公开招聘非在编合同制工作人员。现将有关事宜公告如下:
一、招聘计划
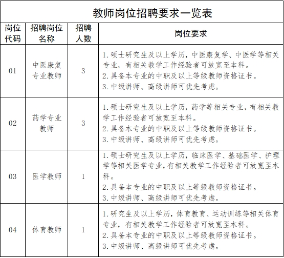
(一)教师岗位:

(二)其他岗位:

二、招聘原则
招聘工作坚持公开、公平、公正、择优的原则,按照德才兼备的用人标准,采取考试、体检、考察相结合的形式,统一组织,严格程序,择优聘用。
三、招聘条件
(一)基本条件:
1.具有中华人民共和国国籍;
2.遵守中华人民共和国宪法、法律法规;
3.拥护中国共产党的领导,品行端正,热爱教育事业;
4.身心健康,无传染性疾病,在合同期内具有正常履行职责的身体条件。
(二)有下列情形之一的人员,不得报名:
1.曾因犯罪受过刑事处罚的人员和曾被开除公职的人员,受到党纪政纪处分期限未满或者正在接受纪律审查的人员,处于刑事处罚期间或者正在接受司法调查尚未做出结论的人员;
2.因吸毒、嫖娼、赌博受到处罚的,被执行行政拘留、司法拘留或收容教育的;
3.本人及家庭成员、主要社会关系人参加非法组织、邪教组织或从事其他危害国家安全活动的;有较为严重个人不良信用记录的(被依法列为失信联合惩戒对象);
4.被辞退未满五年的国家机关、事业单位公职人员;
5.在公务员招考和事业单位公开招聘中被考试组织部门认定有严重违纪违规行为并在禁考期限内的人员;
6.现役军人;
7.三支一扶大学生、基层服务项目服务期未满人员;
8.按照法律法规规定不得聘用的其他情形的人员。
(三)回避情形:
应聘人员与招聘单位负责人员有夫妻关系、直系血亲关系、三代以内旁系血亲关系以及近姻亲关系的,不得应聘与单位负责人员有直接上下级领导关系的岗位。
四、招聘办法
自愿报名,择优录用。所有岗位均需经过面试、笔试、体检、考察合格后上岗,教师岗位需进行试讲。
1.报名方式
报名采用电子邮件方式。符合报名条件并自愿报名者,需自行下载《吉林省医药中等职业学校2025年公开招聘非在编合同制工作人员报名表》(附件),并将本人有效身份证、毕业证、学位证、资格证、学信网学历证明、工作经历证明等岗位需求的材料打包一个文件夹发送至937471685@qq.com电子邮箱,报名时间截止至2025年4月 8日。凡本人填写信息不真实、不完整或填写错误的,责任自负;弄虚作假的,一经查实即取消考试资格或聘用资格。
2.资格审查
(1)报名者须填写《吉林省医药中等职业学校2025年公开招聘非在编合同制工作人员报名表》(附件),并携带所有资料到现场进行资格审查。具体时间、地点以电话或电子邮箱通知为准,资格审查通过者可进行考试。
(2)请考生保持报名时所留联系电话的畅通,及时关注电子邮箱信件,以便临时通知有关事宜。
3.考试内容及注意事项
(1)面试:面试主要测试应聘者的思维、理解、应变、分析、语言表达等能力。
(2)笔试:笔试内容为公共基础知识、申论,无指定考试用书。
(3)试讲:应聘教师岗位人员需进行试讲,试讲时间不超过十分钟。
五、注意事项
1.参加笔试人员需自行携带钢笔或签字笔、2B铅笔、橡皮,不准携带计算器、字典等。
2.参加考试人员应严格遵守考场纪律,如有违反考场纪律的,一经发现,立即取消考试资格。
六、纪律要求
凡考生未在规定时间内参加证件审核、面试、考察、报到等情况的,均视为自动放弃应聘资格;资格审核贯穿招聘工作全过程,在任何环节,发现考生不符合招聘条件或弄虚作假骗取应聘资格的,均取消应聘资格,问题严重的,追究法律责任。如提供虚假材料,已签订劳动合同,将立即解除劳动合同,由应聘者自行承担法律责任或经济责任。
七、聘用方式及工资待遇
参照《吉林省劳务派遣管理办法》(吉人社字〔2011〕98号),拟聘人员与劳务派遣单位签订劳动合同,派遣到学校相应岗位工作。聘用人员须接受用工单位的管理,并遵守用工单位的各项规章制度。聘用人员工资待遇按照《吉林省医药中等职业学校校聘人员工资管理办法》执行。
八、联系方式:0431-84648477 电子邮箱:937471685@qq.com

吉林省医药中等职业学校2025年公开招聘非在编合同制工作人员公告
吉林省医药中等职业学校
2025年3月26日

